
今天和大家聊的是S8050与S8550三极管的常见用法,大家都知道这两个分别是NPN,PNP三极管。NPN三极管是高电平导通,PNP三极管是低电平导通。下面是三极管的引脚图,它们的封装都是一样的。1脚为基极、2脚为发射极、3脚为集电集。


S8050或S8550


S8050或S8550
大家可以关注小北设计微信众公号回复:三极管,可以获得它们的原理图封装与PCB封装。
下面小北和大家聊下,三极管当开关注意的事项。我们都知道,三极管运行区域有:截止区、放大区、饱和区。当我们用在开关时,我们只需要运行在截止或饱和。这两个区域就行。
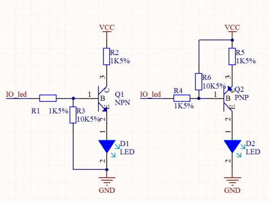
下图是由S8050与S8550三极管阻成的电路。


上图中,R3,R6启到了一定的做用,也有一定的防干扰性。当VCC的电压》芯片的电压时,NPN电路可能导到芯片烧坏。PNP电路虽然不能烧坏,但是不能控制电路,导到LED高亮。
烜芯微专业制造二极管,三极管,MOS管,桥堆等20年,工厂直销省20%,4000家电路电器生产企业选用,专业的工程师帮您稳定好每一批产品,如果您有遇到什么需要帮助解决的,可以点击右边的工程师,或者点击销售经理给您精准的报价以及产品介绍
烜芯微专业制造二极管,三极管,MOS管,桥堆等20年,工厂直销省20%,4000家电路电器生产企业选用,专业的工程师帮您稳定好每一批产品,如果您有遇到什么需要帮助解决的,可以点击右边的工程师,或者点击销售经理给您精准的报价以及产品介绍

