极速快3

您好!欢迎光临极速快3品牌官网!

深圳市极速快3有限公司

ShenZhen XuanXinWei Technoligy Co.,Ltd
二极管、三极管、MOS管、桥堆

全国服务热线:18923864027

  • 热门关键词:
  • 桥堆
  • 场效应管
  • 三极管
  • 二极管
  • 三极管一些重要规律与应用
    • 发布时间:2021-02-21 15:12:43
    • 来源:
    • 阅读次数:
    三极管一些重要规律与应用
    规律1:对于NPN晶体管来说,集电极电压必须比发射极电压VE高,至少要高零点几伏。否则无论基极偏置电压如何改变都不会有电流从集电极流向发射极。对于PNP晶体管来说,则要求发射极电压至少高出集电极电压零点几伏。
    规律2:NPN晶体管的基极至发射极有0.6V的电压降,PNP晶体管从基极到发射极有0.6V的电压升。这说明,NPN三极管的基极电压至少要比发射极电压VE高0.6V。否则三极管就没有集电极到发射极的电流。而PNP三极管的基极电压VB至少要比发射极的电压VE低0.6V,否则就没有发射极到集电极的电流。
    三极管的一般用法:
    NPN:发射极接GND
    三极管
    PNP:发射极接VCC
    三极管
    从上面这个图可以看到,基极的输入的电平与S8550发射极的电平是一样的,均为VCC。
    下面再举例说明为什么要这样:
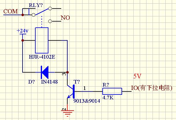
    先就NPN先,见图片。
    三极管
    可以看到继电器的电压输入为+24V,而三极管的基极电压为+5V,上面这个三极管驱动继电器的电路是没有问题的,你说为什么了?因为,根据规律2得知:NPN晶体管的基极至发射极有0.6V的电压降,NPN三极管的基极电压至少要比发射极电压VE高0.6V。所以平时基极的电压因为下拉电阻原因,所以基极的电压和发射极的电压一样,都为0,三极管不导通,当IO口输出高电平的时候,这样基极电平就为5V,所以高于发射极电平(0V),三极管导通。
    下面说下PNP管:
    图PNP_1
    三极管
    图PNP_2
    三极管
    以上2个图均不行,不管IO控制不控制,一上电,继电器就被驱动了,为什么?还是根据规律2得知:PNP晶体管从基极到发射极有0.6V的电压升,PNP三极管的基极电压VB至少要比发射极的电压VE低0.6V,否则就没有发射极到集电极的电流。以上均因为发射极电压远比基极电压高出0.6V,所以就不需控制也能导通了,所以只能改变+24V和基极电平相同,也就是三极管一般用法中的PNP部分。
    烜芯微专业制造二极管,三极管,MOS管,桥堆等,20年,工厂直销省20%,1500家电路电器生产企业选用,专业的工程师帮您稳定好每一批产品,如果您有遇到什么需要帮助解决的,可以直接联系上方的联系号码或加QQ,由我们的销售经理给您精准的报价以及产品介绍
    相关阅读
    79991cm德彩网 美彩国际7709 佰富彩采购大厅-欢迎您 名贯彩票-大发精准计划 88爱彩 - 欢迎您 美彩国际 - 欢迎您 德彩网 - 欢迎您 79991cm德彩网