
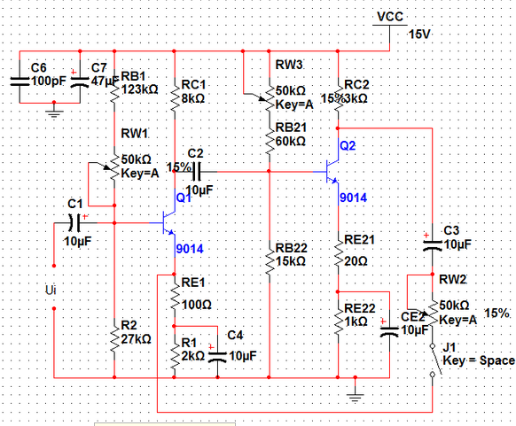
电路工作原理:
当J1开路时,电路中不存在级间负反馈,整个电路是由两个单级共射放大电路组成。晶体管发射极的电阻由两部分组成。其中并联有电容器的电阻(R1,RE22)引入直流负反馈,用来稳定每个管的静态工作点;未并联电容的电阻(RE1,RE22)引入的反馈是交、直流电流串联负反馈,使放大倍数稳定,输入、输出电阻增大。
计算公式:
第一级静态工作点:
第二级静态工作点:
① 连接J1 ,由RW2引入交流电压串联负反馈。
该反馈经C3隔直之后引出,无直流信号反馈,所以是交流反馈; 用瞬时极性法判别是负反馈; Uf取自Uo端,是电压反馈;
Uf与Ui不在输入级的同一点迭加,是串联反馈
烜芯微专业制造二极管,三极管,MOS管,桥堆等,20年,工厂直销省20%,1500家电路电器生产企业选用,专业的工程师帮您稳定好每一批产品,如果您有遇到什么需要帮助解决的,可以直接联系上方的联系号码或加QQ,由我们的销售经理给您精准的报价以及产品介绍
烜芯微专业制造二极管,三极管,MOS管,桥堆等,20年,工厂直销省20%,1500家电路电器生产企业选用,专业的工程师帮您稳定好每一批产品,如果您有遇到什么需要帮助解决的,可以直接联系上方的联系号码或加QQ,由我们的销售经理给您精准的报价以及产品介绍

