离线电源是最常见的电源之一,也称为交流电源。随着旨在集成典型家用功能的产品数量的增加,对所需输出能力小于 1 瓦的低功率离线转换器的需求也越来越大。对于这些应用程序,最重要的设计方面是效率、集成和低成本。
在决定拓扑结构时,反激通常是任何低功耗离线转换器的首选。但是,如果不需要隔离,这可能不是最好的方法。假设终端设备是一个智能灯开关 ,用户可以通过智能手机的应用程序进行控制。在这种情况下,用户在操作过程中不会接触到暴露的电压,因此不需要隔离。
对于离线电源来说,反激拓扑是一个合理的解决方案,因为它的物料 清单(BOM)计数较低,只有少数功率级元件,并且变压器 的设计可以处理较宽的输入电压范围。但是,如果设计的终端应用不需要隔离呢?如果是这样的话,考虑到输入是离线的,设计师可能仍然会想要使用反激。带集成场效应晶体管 (FET)和初级侧调节的控制器会产生小的反激解决方案。
图 1 显示了使用带初级侧调节的 UCC28910 反激开关的非隔离反激的示例示意图。虽然这是一个可行的选择,但与具有较低 BOM 计数的反激相比,离线倒置降压拓扑将具有更高的效率。在这篇电源管理 设计小贴士中,我将探讨用于低功耗 AC/DC 转换的倒置降压。


图 1 这种使用 UCC28910 反激开关的非隔离反激设计可将 AC 转换为 DC,但离线倒置拓扑可以更有效地完成此项工作。
图 2 显示了倒置降压的功率级。像反激一样,它有两个开关元件,一个磁性元件 (单电源电感器 而不是变压器)和两个电容器 。顾名思义,倒置降压拓扑类似于降压转换器 。开关在输入电压和接地之间产生一个开关波形,然后由电感 电容 网络滤除。区别在于输出电压被调节为低于输入电压的电位。即使输出“浮动”在输入电压以下,它仍然可以正常为下游电子器件供电。


图 2 倒置降压功率级的简化示意图。
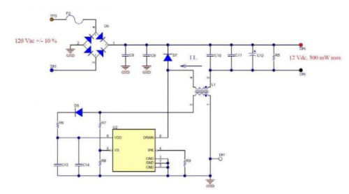
将场效应晶体 管放在低侧意味着它可以直接从反激控制器驱动。图 3 显示了一个使用 UCC28910 反激开关的倒置降压。一对一耦合 电感器作为磁开关元件。一次绕组作为功率级电感器。二次绕组向控制器提供定时和输出电压调节信息,并为控制器的局部偏置电源(VDD)电容器充电。


图 3 一个使用 UCC28910 反激开关的倒置降压设计示例。
反激拓扑的一个缺点是能量通过变压器传递的方式。这种拓扑在场效应管 的接通时间内将能量存储 在气隙中,并在场效应管的断开时间内将其传输到次级。实际的变压器在初级侧会有一些漏感。当能量转移到次级侧时,剩余的能量储存在漏感中。这种能量是不可用的,且需要使用齐纳二极管 或电阻 电容网络进行耗散。
在降压拓扑中,漏能通过二极管 D7 在场效应管断开期间传递到输出端。这样可以减少组件数量并提高效率。
另一个区别是每个磁性元件的设计和传导损耗。因为一个倒置降压只有一个绕组来传输功率,所以所有的功率传输电流 都通过它,这就提供了良好的铜利用率。反激则不具有那么好的铜利用率。当场效应管接通时,电流通过一次绕组而不是二次绕组。当场效应管断开时,电流通过二次绕组而不是一次绕组。因此,更多的能量储存在变压器中,并且在反激设计中利用更多的铜来提供相同的输出功率。
图 4 比较了具有相同输入和输出规格的降压电感器和反激变压器的一次和二次绕组的电流波形。降压电感器波形在左侧的单个蓝色框中,反激的一次绕组和二次绕组在右侧的两个红色框中。
对于每个波形,传导损耗计算为均方根电流平方乘以绕组电阻。因为降压只有一个绕组,所以磁场中的总传导损耗就是一个绕组的损耗。然而,反激的总传导损耗是一次绕组和二次绕组损耗之和。此外,反激中磁场的物理尺寸将比在类似功率水平下的倒置降压设计更大。任一组件的储能等于½ L × IPK2。
对于图 4 所示的波形,我计算出倒置降压只需要存储反激所需存储的四分之一的功率,因此,与同等功率的反激设计相比,倒置降压设计的占地面积要小得多。


图 4 降压和反激拓扑中电流波形的比较
当不需要隔离时,反激拓扑并不总是低功耗离线应用的最佳解决方案。倒置降压可以提供更高的效率和更低的 BOM 成本,因为您可以使用一个可能更小的变压器 / 电感器。对于电力电子器件设计人员来说,重要的是要考虑所有可能的拓扑解决方案,以确定最适合给定规格的拓扑。
烜芯微专业制造二极管,三极管,MOS管,桥堆等20年,工厂直销省20%,4000家电路电器生产企业选用,专业的工程师帮您稳定好每一批产品,如果您有遇到什么需要帮助解决的,可以点击右边的工程师,或者点击销售经理给您精准的报价以及产品介绍
烜芯微专业制造二极管,三极管,MOS管,桥堆等20年,工厂直销省20%,4000家电路电器生产企业选用,专业的工程师帮您稳定好每一批产品,如果您有遇到什么需要帮助解决的,可以点击右边的工程师,或者点击销售经理给您精准的报价以及产品介绍

