极速快3

您好!欢迎光临极速快3品牌官网!

深圳市极速快3有限公司

ShenZhen XuanXinWei Technoligy Co.,Ltd
二极管、三极管、MOS管、桥堆

全国服务热线:18923864027

  • 热门关键词:
  • 桥堆
  • 场效应管
  • 三极管
  • 二极管
  • 常用共发射极放大电路解析
    • 发布时间:2021-06-07 16:15:41
    • 来源:
    • 阅读次数:
    常用共发射极放大电路解析
    有源滤波分为:
    低通滤波(积分电路);
    高通滤波(微分电路);
    带通滤波(后期再和大家分享);
    带阻滤波(后期再和大家分享)。
    运放电路反馈分为:
    电流反馈,增大输出电阻,稳定输出电流
    电压反馈,减少输出电阻,稳定输出电压
    串联反馈,增大输入电阻,稳定输入电压,降低电压放大倍数。
    并联反馈,减少输入电阻,稳定输出电流,降低电流放大倍数。
    好,我们接下来进行一个常用的共发射极放大电路的分析。话不多说上图片:
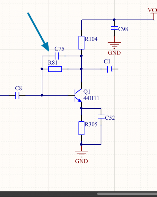
    共发射极放大电路
    电路是一级共射极放大电路,R81 基极偏置电阻,发射极旁路电容 C52,滤波和退耦电容 C98,输入耦合电容 C8.,R104 集电极负载电阻,C75 高频退耦电容。
    我们不看直流部分,也就是静态工作点
    首先 UBE=UB-UE 这个我们知道我们的 R81 就是我们的反馈电阻 ,因为连接了输出和输入。
    我们先看输出,输出端和我们的集电极是处于直接连接,当输出端没有反馈交流信号,R81 就没有信号进入,并且和输出信号 C1 以及是 R104 属于并联的关系,判断这个地方是电压反馈。我们知道集电极和基极是相位相差 180 度,也就是集电极这端的信号是负信号(交流信号可知,静态分析可知),R81 的反馈信号和我们的输入信号属于相减的关系。同时 R81 和输入信号 C8 也属于并联关系。所以这个电路经过判断属于电压并联负反馈。
    共发射极放大电路
    C75 这里取值一般是 p 法级别,用于消除高频自激。C98 在静态工作属于滤波,在信号放大处理时候,消除从 R104 过来的频率干扰。R305 本身也是一个反馈,由于 R305 的存在就产生了 UE 电压。
    UBE=UB-UE 
    通过公式可以知道。UE 增大 UB 减小。
    总结:基极发射电路,交流下 R81 反馈电阻,直流稳定静态工作点的作用,R305 直流下的维持基极电压正常工作 。
    烜芯微专业制造二极管,三极管,MOS管,桥堆等20年,工厂直销省20%,4000家电路电器生产企业选用,专业的工程师帮您稳定好每一批产品,如果您有遇到什么需要帮助解决的,可以点击右边的工程师,或者点击销售经理给您精准的报价以及产品介绍
    相关阅读
    79991cm德彩网 美彩国际7709 佰富彩采购大厅-欢迎您 名贯彩票-大发精准计划 88爱彩 - 欢迎您 美彩国际 - 欢迎您 德彩网 - 欢迎您 79991cm德彩网