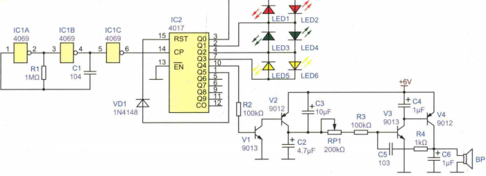
这种音响模拟器可以发出枪声、鸟叫声,警报声等模拟音响,声光兼有,比较适合作电子玩具、门铃、音响报警等装置。电路原理图如下图所示。


电路由脉冲发生器、十进制计数/分配器、开关电路、音频反馈振荡器等组成。IC1A、IC1B和R1、C1组成多谐振荡器,输出的矩形脉冲波经ICIC缓冲、整形后加至IC2的CP端(第14脚),经过IC2内部电路的计数、译码分配后,输出端Q0~Q5依次出现高电平。由于Q5(第1脚)经过VD1接至IC2的RST复位端(第15脚),因此当Q5为高电平时,IC2将复位,因此,IC2的实质是工作于六进制状态下。在IC2的Q0~Q3输出端相邻的引脚间串接了两排发光二极管LED1、LED3、LED5和LED2、LED4、LED6。当IC2的Q0~Q3端中任意一端为高电平时,其余端必为低电平,这样就在发光二极管两端产生压降,可驱动发光二极管点亮。由于IC2的Q0~Q3端连续扫描输出,故两排发光二极管交替闪烁,美观新颖。
当IC2的Q4输出端(第10脚)变为高电平时,由三极管V1、V2构成的电子开关导通,电源通过V2的e、c极向电容C2充电,当Q4端变为低电平时,V1、V2截止,C2中的电荷通过RP1、R3向三极管V3、V4放电,使音频振荡器起振,由于Q4端也是循环不断的呈现高电平和低电平,电容C2也就不断地重复充、放电过程,扬声器BP就能发出高、低不同的音响。
烜芯微专业制造二极管,三极管,MOS管,桥堆等20年,工厂直销省20%,4000家电路电器生产企业选用,专业的工程师帮您稳定好每一批产品,如果您有遇到什么需要帮助解决的,可以点击右边的工程师,或者点击销售经理给您精准的报价以及产品介绍
烜芯微专业制造二极管,三极管,MOS管,桥堆等20年,工厂直销省20%,4000家电路电器生产企业选用,专业的工程师帮您稳定好每一批产品,如果您有遇到什么需要帮助解决的,可以点击右边的工程师,或者点击销售经理给您精准的报价以及产品介绍

