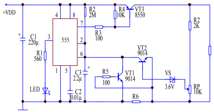
本方案采用 555 时基电路的过电压、过电流保护电路本电路是一个通过 555 时基电路来对负载进行过电压、过电流的保护功能。
电路工作原理如下图所示。


在负载正常工作时,电源 VDD、三极管 VT3、负载和电阻器 R6 形成回路,电源对负载进行供电。当负载上出现过电流现象时,负载电流的增加使得电阻器 R6 上的电位增加到0.65—0.7V 时,电阻器 R6 上增加的电位加到了三极管 VT1 的基极使得 VT1 导通。此时,555时基电路的 6 脚、2 脚得到一个低电平,555 时基电路立刻置位,3 脚输出高电平,发光二极管 LED 点亮,同时,555 时基电路内的放电管截止,即 7 脚悬空,三极管 VT3 截止,电源和负载断开。电源和负载断开后,电源通过电阻器 R2 对电容器 C3 进行充电,当电容器C3两端的电压升到 2/3VDD 时,555 时基电路再次复位,三极管 VT3 导通,VT1、VT2 截止,电源重新加在负载两端,如果还处于过载电流情况下,将重复上述过程,直到负载上电流下降到正常值为止。从而达到了电路对负载的过电流保护作用。
若负载上的电压过载了,负载上的过电压加到电阻器 R2 和可变电阻器 RP 上,使得稳压管 VS 正极的电位增加,导致稳压管击穿,使得三极管 VT2 导通,555 时基电路将处于置位状态,同样使得三极管 VT3 截止,达到了过压保护的作用。
在元器件的选择上,555 电路选用 NE555、μA555、SL555 等时基集成电路; 三极管 VT1、VT2 选用 9014型硅 NPN 中功率三极管,三极管 VT3 选用 8550 型硅 PNP 中功率三极管,要求电流放大系数β≥100; LED 选用φ5mm 红色发光二极管。R1—R6 选用 RTX—1/4w 型碳膜电阻器;RP可用 WSW型有机实心微调可变电阻器;C2 选用 CT1型瓷介电容器;C1、C3 选用 CD11—25V型的电解电容器;VS 选用 3.6V、1W 的 2CW105 硅稳压二极管。
另外,本电路在使用时可以通过调节电阻器 R6 的大小来控制过电流的大小,其中 R6 和最小过载电流 IS 大小关系可以用公式 R6=(0.65~0.7)V/IS估算。同时通过调节可变电阻器 RP的大小能够设置过电压的大小。
烜芯微专业制造二极管,三极管,MOS管,桥堆等20年,工厂直销省20%,4000家电路电器生产企业选用,专业的工程师帮您稳定好每一批产品,如果您有遇到什么需要帮助解决的,可以点击右边的工程师,或者点击销售经理给您精准的报价以及产品介绍
烜芯微专业制造二极管,三极管,MOS管,桥堆等20年,工厂直销省20%,4000家电路电器生产企业选用,专业的工程师帮您稳定好每一批产品,如果您有遇到什么需要帮助解决的,可以点击右边的工程师,或者点击销售经理给您精准的报价以及产品介绍

