MOS管全称MOSFET,分为P沟道和N沟道。
D极(漏极)
G极(栅极)
S极(源极)
G极 就是中间那端;
S极,不论是P沟道还是N沟道,两根线相交的就是源极;
D极,不论是P沟道还是N沟道,是单独引线的那边。
简易记法DGS“大狗屎”。
三极管含有寄生二极管,二极管方向与沟道方向相同。
三极管导通时候,输入到输出的方向与寄生二极管的导通方向相反。
导通条件:
N沟道:Ug > Us时导通
P沟道:Ug < Us时导通
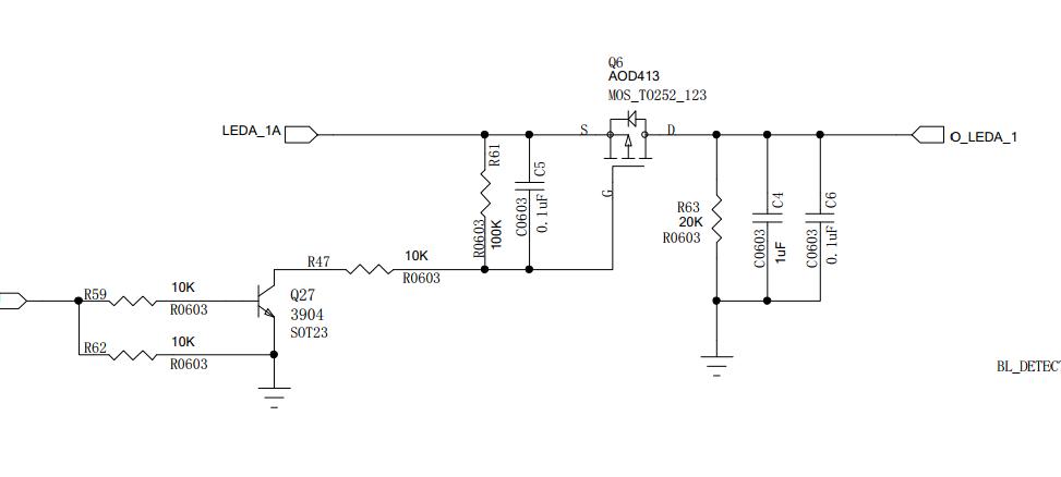
MOS管开关和三极管开关结合电路参考:

〈烜芯微/XXW〉专业制造二极管,三极管,MOS管,桥堆等,20年,工厂直销省20%,上万家电路电器生产企业选用,专业的工程师帮您稳定好每一批产品,如果您有遇到什么需要帮助解决的,可以直接联系下方的联系号码或加QQ/微信,由我们的销售经理给您精准的报价以及产品介绍

〈烜芯微/XXW〉专业制造二极管,三极管,MOS管,桥堆等,20年,工厂直销省20%,上万家电路电器生产企业选用,专业的工程师帮您稳定好每一批产品,如果您有遇到什么需要帮助解决的,可以直接联系下方的联系号码或加QQ/微信,由我们的销售经理给您精准的报价以及产品介绍

