
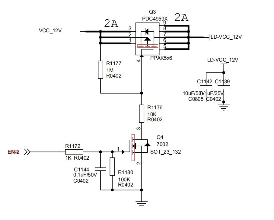
上图功能简述
当EN-2为高电平的时候,Q4导通->Q3导通,LD-VCC_12V有电
当EN-2为低电平的时候,Q4关断->Q3关断,LD-VCC_12V无电
MOS判断技巧
1.箭头方向为电平控制方向,箭头为正电平则MOS状态改变(动作状态),箭头为0或负电平则MOS状态不变(默认状态)。
2.红色框选中的线表示默认导通情况,实线表示默认状态导通,虚线表示默认状态断开。
3.箭头方向为寄生二极管方向。无视控制脚位,按照稳压二极管的接入方法接入剩下两个脚。
注意
1.MOS的驱动认电压,三极管的驱动认电流
2.以上为粗略判断方法,具体的要根据手册上来
3.MOS内部有寄生电容,要考虑放电的问题。
4.MOS电压开启和关闭要迅速,不然会烧管子
〈烜芯微/XXW〉专业制造二极管,三极管,MOS管,桥堆等,20年,工厂直销省20%,上万家电路电器生产企业选用,专业的工程师帮您稳定好每一批产品,如果您有遇到什么需要帮助解决的,可以直接联系下方的联系号码或加QQ/微信,由我们的销售经理给您精准的报价以及产品介绍
电话:18923864027(同微信)
QQ:709211280
〈烜芯微/XXW〉专业制造二极管,三极管,MOS管,桥堆等,20年,工厂直销省20%,上万家电路电器生产企业选用,专业的工程师帮您稳定好每一批产品,如果您有遇到什么需要帮助解决的,可以直接联系下方的联系号码或加QQ/微信,由我们的销售经理给您精准的报价以及产品介绍

