一、概述
共基极放大电路是三极管放大电路的另一组态,由于其密勒电容较小,在高频段较为常用,用于扩展放大器的频率特性(但由于增益带宽积的限制,不是无限扩展的);但是其输入阻抗较小,输出阻抗高,是一种较难使用的电路,故需要配合射极跟随器等电路使用。如在高频接收机前级LNA中就是共射-共基电路组态。在设计过程来看,与共射极放大电路的设计流程基本相同。
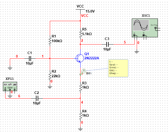
二、电路原理
要想晶体管作为放大器来工作,那么就要设计其静态工作点在放大区。形象的说法就是保证管内电流从基极流向射极、从集电极流向射极而不能调转方向(对NPN管)。共基极放大电路同样要满足这个要求。

首先进行直流分析:共基极放大电路的直流通路和共射极放大电路基本相同,在设计的时候也类似进行设计。射极电位由R3和R4控制,基极电位由R1和R2计算,射极静态电流是由基极电位和R3、R4共同决定的,集电极电位决定了输出信号的中央,这影响着输出信号的摆幅;此外,交流增益由R3和R5确定。
再进行交流分析:基极交流接地,故不存在交流信号,根据射极跟随器原理,射极(上图探针处)也不存在交流分量(实际上会存在一部分)。故在交流情况下,射极电流会以输入信号的形式变化(iE=(VE-v4)/R3),进而影响集电极电流;再经过集电极取出时产生了放大效果。
共基极放大电路是同相放大器。
三、设计流程
确定供电电压,按常用电压即可;
确定射极电位和集射电流,进而确定基极电位和射极电阻;
射极电阻根据放大倍数分成两个,中间接入交流耦合后的信号,并确定集电极电阻;基极电位通过电源分压,并交流接地;
检验耗散功率等极限值。
四、削波失真分析
放大电路的取出端静态点位为信号的中心,这决定了输出信号的“初始位置”和信号的摆幅。对于输出信号来说,上电源轨一般是电源电压,下电源轨一般是地或射极电位。如共射极放大器的电源轨即满足上述条件,而射极跟随器的上电源轨是集电极电位,下电源轨是地,原因是若输出信号大于集电极电位的话,集射电流会从射极流向集电极,这是不符合工作条件的。据此我们可以分析共基极放大电路的削波失真。
共基极放大电路的输出信号中心在集电极电位,在上图中为VCC-iE·R5;上电源轨是电源VCC,下电源轨是射极电位2V。按照设计,射极电流为1mA,那么集电极电位为15-5.1=9.9V,可见上摆幅余量为5.1V,下摆幅余量为9.9-2=7.9V,说明输出信号最可能出现削峰失真。一般来说,将集电极电位设计在上下电源轨中央最能利用输出范围,或者根据输出信号的最大幅值来改变上下摆幅余量。
五、应用
一般来说,共基极放大电路与共射极放大电路或射极跟随器配合使用较好,或用于调谐放大的应用。由于其等效密勒电容较小,后级对前级影响较小,故频率特性较共射极电路为好。
六、总结
共基极放大电路适用于高频段,具体设计方法和共射极放大电路相比并无太多不同,常与共射极电路配合使用。
电话:18923864027(同微信)
QQ:709211280
〈烜芯微/XXW〉专业制造二极管,三极管,MOS管,桥堆等,20年,工厂直销省20%,上万家电路电器生产企业选用,专业的工程师帮您稳定好每一批产品,如果您有遇到什么需要帮助解决的,可以直接联系下方的联系号码或加QQ/微信,由我们的销售经理给您精准的报价以及产品介绍

