方案一
一键开关机电路分析如下:

电路工作流程如下:
A、 Key按下瞬间,Q2、Q1导通,7805输入电压在8.9V左右,7805工作,输出5V电压给单片机供电。
B、单片机工作后,将最先进行IO口初始化,IO1设为输入状态,启用内部上拉;IO2设为输出状态,输出高电平。这时Q2、Q3导通,LED1发光,7805能够正常工作,单片机进入工作状态。
C、当Key再次按下时,检测IO1电平为低,单片机可以通过使IO2输出低电平,Q2、Q3不导通,此时7805输入电压几乎为0,单片机不工作,系统关闭。
方案二:电路如图

原理很简单,Q1,Q2组成双稳态电路。由于C1的作用,上电的时候Q1先导通,Q2截止,如果没按下按键,电路将维持这个状态。Q3为P沟道增强型MOS管,因为Q2截止,Q3也截止,系统得不到电源。
此时Q1的集电极为低电平0.3V左右,C1上的电压也为0.3V左右,当按下按键S1后,Q1基极被C1拉到0.3V,迅速截止。Q2开始导通,电路的状态发生翻转,Q2导通以后将Q3的门极拉到低电位,Q3导通,电源通过Q3给系统供电。
Q2导通后,C1通过R1,R4充电,电压上升到1V左右,此时再次按下按键,C1的电压加到Q1基极,Q1导通,Q1集电极为低电平,通过R3强迫Q2截止,Q3也截止,系统关机。整个开关机的过程就是这样。
如果要求这个电路的静态功耗低,可以全部采用MOS管,成本要高点,电路如下图,原理都是一样的,双稳态电路。
方案三:电路图


单键实现单片机开关机
1、控制流程,按下按键,Q1导通.单片机通电复位,进入工作。
2、检测 K-IN 是否低电平,否 不处理.是 单片机输出 K-OUT 为高电平,Q2导通,相当于按键长按.LED指示灯亮。
3、放开按键,K-IN 经过上拉电阻,为高电平.单片机可以正常工作。
4、在工作期间,按键按下,K-IN 为低电平,单片机检测到长按1秒,K-OUT 输出低电平,Q2截止.LED指示灯熄灭.放开按键,Q1截止,单片机断电。
5、通过软件处理,可以实现短按开机,长按关机。
单片机用PIC16F84A,通过简单的程序演示,证实此电路的可行性。
这种电路如果这样用,是体现不出它的优点,用到开关电源控制,控制光耦.可以做到完全关断电原,实现零功耗待机.有些打印机上就是用这种电路。
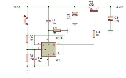
方案四:下面是用 CD4013 构建的电路

CD4013电路关断时已经把后面电路切断了,而4013本身的电源不需关闭,COMS电路静态工作电流极少,1uA以下,可以忽略不计。
用 4013 的电路对电源范围适用较广,3~18V都没问题,电路唯一需调整的就是根据电源电压和负载电流适当更改R1的值。
开关管可使用MOSFET,效果更佳。
电话:18923864027(同微信)
QQ:709211280
〈烜芯微/XXW〉专业制造二极管,三极管,MOS管,桥堆等,20年,工厂直销省20%,上万家电路电器生产企业选用,专业的工程师帮您稳定好每一批产品,如果您有遇到什么需要帮助解决的,可以直接联系下方的联系号码或加QQ/微信,由我们的销售经理给您精准的报价以及产品介绍

