如图所示,是 NMOS 场效应管 双向电平转换电路。

双向传输原理:
为了方便讲述,定义 3.3V 为 A 端,5.0V 为 B 端。
A端输出低电平时(0V),MOS管导通,B端输出是低电平(0V)
A端输出高电平时(3.3V),MOS管截至,B端输出是高电平(5V)
A端输出高阻时(OC),MOS管截至,B端输出是高电平(5V)
B端输出低电平时(0V) ,MOS管内的二极管导通,从而使MOS管导通,A端输出是低电平(0V)
B端输出高电平时(5V) ,MOS管截至,A端输出是高电平(3.3V)
B端输出高阻时(OC) ,MOS管截至,A端输出是高电平(3.3V)
优点:
1、适用于低频信号电平转换,价格低廉。
2、导通后,压降比三极管小。
3、正反向双向导通,相当于机械开关。
4、电压型驱动,当然也需要一定的驱动电流,而且有的应用也许比三极管大。
当我们在使用3.3V的单片机(比如STM32)的时候,电平转换在所难免,经常会遇到3.3V转5V,或者5V转3.3V的情况,这里介绍一个简单的电路,可以实现两个电平的相互转换(注意是相互,双向的,不是单向的)。
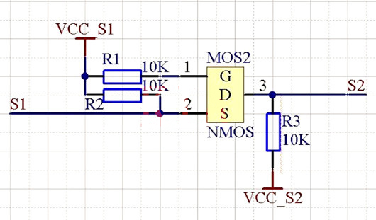
电路十分简单,仅由3个电阻加一个MOS管构成,电路图如下:


上图中,S1,S2为两个信号端,VCC_S1和VCC_S2为这两个信号的高电平电压。
另外限制条件为:
1、VCC_S1<=VCC_S2.
2、S1的低电平门限大于0.7V左右(视NMOS内的二极管压降而定).
3、Vgs<=VCC_S1.
4、Vds<=VCC_S2
对于3.3V和5V/12V等电路的相互转换,NMOS管选择AP2306即可.原理比较简单,可以自行分析,此电路已在多处应用,效果很好。
电话:18923864027(同微信)
QQ:709211280
〈烜芯微/XXW〉专业制造二极管,三极管,MOS管,桥堆等,20年,工厂直销省20%,上万家电路电器生产企业选用,专业的工程师帮您稳定好每一批产品,如果您有遇到什么需要帮助解决的,可以直接联系下方的联系号码或加QQ/微信,由我们的销售经理给您精准的报价以及产品介绍

