由于锂电池的充电特性。充电过程一般分为三个过程:
1、涓流充电阶段(在电池过渡放电,电压偏低的状态下) 锂电池一般在过渡放电之后,电压会下降到3.0V以下。锂电池内部的介质会发生一些物理变化,致使充电特性变坏,容量降低等。
在这个阶段,只能通过涓涓细流缓慢的对锂电池充电,是锂电池内部的电介质慢慢的恢复到正常状态。
2、恒流充电阶段(电池从过放状态恢复到了正常状态) 在经过了涓流充电阶段后,电池内部的电介质可以承受较大的充电电流,所以这个时候外部可以通过大一点的电流对锂电池充电,以此缩短充电时间。
这个阶段的充电电流一般靠充电管理IC外部的一个引脚外接一个电阻来决定。阻值大小则根据充电管理IC的datasheet上的公式来计算。
3、恒压充电阶段(已经充满85%以上,在慢慢的进行补充) 在锂电池的电容量达到了85%时候(约值),必须再次进入慢充阶段。使电压慢慢上升。最终达到锂电池的最高电压4.2V。
一般来说,锂电池都有一个BAT的引脚输出,这个BAT是连接到锂电池端的。同时这个引脚也是锂电池电压检测引脚。锂电池充电管理IC通过检测这个引脚来判断电池的各个状态。
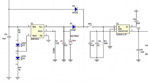
在实际的便携式产品电路设计中,由于要求电池充电过程中,产品也要能够正常适用。所以设计中采用以下电路方式实现才是正确的方式:

图一 A210电源供电图
外部电压5V通过D2送到开关SW2, 同时通过充电管理IC MCP73831来送到锂电池。SW2的左边点电压为5V-0.7V=4.3V。由于锂电池的电压不管在充满电或者非充满状态的时候,都低于SW2左边点电压4.3V。所以D1是截止的。充电管理IC 正常对锂电池充电。
假如不加二极管D2和D1, 后级LDO RT9193直接接在BAT引脚输出上,则会是充电IC在通电的时候,会产生误判。会出现接上5V的外接电源,但是锂电池不会进行充电,充电管理IC的LED灯指示也不对。后级负载LDO也不会得到正常的输入电压(输入电压很小)。
在这种情况下,只要将充电管理IC的电压输入脚直接对BAT引脚短路连接一下,所有状态又正常,充电能进行,后级负载LDO工作也正常。
这是由于充电管理IC在接上电的瞬间,要检测BAT的状态,将LDO的输入引脚也连接到了BAT和锂电池正极连接的支路中,会影响到BAT引脚的工作状态,致使充电管理IC进入了涓流充电阶段。
将BAT引脚和充电管理IC的电压输入短路连接一下,使BAT引脚的电压强制性的升高,使充电管理IC判断为锂电池进入了恒流充电阶段,所以输出大电流。能够驱动后级负载LDO等。
另外:为了提高电源的利用效率,D1和D2要选用压降小的二极管。
如锗二极管,肖特基二极管,MOSFET开关管。在需要电池切换的设计中,具有10mV正向压降、没有反向漏电流的二极管是设计人员的一个“奢求”。
但到目前为止,肖特基二极管还是最好的选择,它的正向压降介于300mV到500mV之间。但对某些电池切换电路,即使选择肖特基二极管也不能满足设计要求。
对于一个高效电压转换器来说,节省下来的那部分能量可能会被二极管的正向压降完全浪费掉。为了在低电压系统中有效保存电池能量,应该选择功率MOSFET开关替代二极管。
采用SOT封装、导通电阻只有几十毫欧的MOSFET,在便携产品的电流级别下可以忽略其导通压降。
决定一个系统是否必需使用MOSFET来切换电源,最好对二极管导通压降、MOSFET导通压降和电池电压进行比较,把压降与电池电压的比值看作效率损失。
例如,把一个正向压降为350mV的肖特基二极管用来切换Li+电池(标称值3.6V),损失则为9.7%,如果用来切换两节AA电池(标称值2.7V),损失为13%。
在低成本设计中,这些损失可能还可以接受。但是,当使用了高效率的DC-DC时,就要权衡DC-DC的成本和把二极管升级为MOSFET带来的效率改善的成本。
选不选用肖特基二极管和MOSFET,还要考虑到产品上所用电池的放电特性。锂电池的放电特性如下图:

从上图可以看出,锂电池在常温状态下,消耗了90%的电量的时候,电压还是会保持在3.5V左右,选择一个好点的LDO器件. 那么在3.5V的时候,输出电压还是会稳定在3.3V。
从实际测试LDO RT9193来看,负载电阻在50欧姆,负载电流60mA的时候,输入电压和输出电压关系如下表所示:

可以看出,即使是锂电池消耗了90%的电量的时候, LDO的输出端依然可以稳定输出3.3V.从图一 A210的供电电路分析,加上硅二极管D1以后, LDO输入电压=3.5---0.7V=2.8V. 这样只要模块烧录可以在2.4V左右工作的程序,硅二极管也可以在此电路中使用了。
不过, 从电路性能上来考虑, 使用锗二极管或者肖特基二极管是最好的选择。
具体采用什么电路设计,还需要根据自己的产品其他电路工作电压范围和特性, 成本等几方面考虑。
电话:18923864027(同微信)
QQ:709211280
〈烜芯微/XXW〉专业制造二极管,三极管,MOS管,桥堆等,20年,工厂直销省20%,上万家电路电器生产企业选用,专业的工程师帮您稳定好每一批产品,如果您有遇到什么需要帮助解决的,可以直接联系下方的联系号码或加QQ/微信,由我们的销售经理给您精准的报价以及产品介绍

