电流采样电阻设计
在电池充放电管理、电池管理保护以及电池电量计应用场合中,一般都会使用到电流采样电阻,进行电池充放电电流的检测。
其原理是在电池充放电回路中放置一个采样电阻R, 电流流经采样电阻产生压差,采样电阻两端电压经过RC滤波电路调理后进入AD采样, 电阻两端电压差除以采样电阻即可得到回路的充放电电流。
采样电阻值通常比较低,一般不超过1欧,比如20毫欧,但是精度较高,一般都在±1%,同时电阻封装一般选用0805或更大封装,以防电阻额定功率不够而失效。
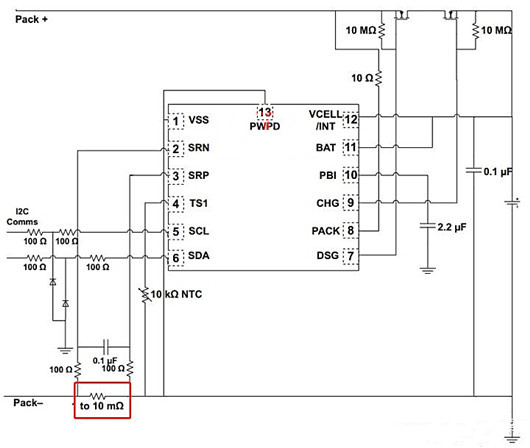
不同芯片,采样电阻相对电池的位置有所不同。一般情况下,电池充电芯片的采样电阻在电池高侧,如图1所示;而电量计以及保护芯片的采样电阻则在电池低侧居多,如图2所示。

图1 充电芯片采样电阻

图2 电量计采样电阻
由于采样电阻值较小,因此焊料的接触电阻以及器件的引脚电阻就都已经不能忽略,但是这些电阻值无法精确估算,且不同板卡之间可能差异很大,不具有一致性。
如果直接从电阻两端读取电压,可能会有很大误差。因此为了保证充电电流检测精度,通常都是采用开尔文接法,
如图3所示,直接从电流采样电阻的两个焊盘上引出走线连接到芯片管脚,大电流走线则从焊盘的另外位置引出,电压测试通道和电流主干道分开使用不同的触点,
因此,电压测试通道基本没有电流,可以一定程度上排除上述接触电阻等影响,提高测试精度。

图3 采样电阻开尔文接法
由于电流采样电阻上的电压信号相对大电流来说比较微弱,很容易受到干扰,因此,一般都会增加电容进行滤波,如图4所示,其中差模滤波电容必不可少,
但是共模滤波电容则视情况可用可不用,如果地平面做的不好,导致各处地电平不一致,共模滤波反而可能导致电阻两端出现压差,影响精度。

图4
进行PCB Layout时总的原则是将阻容等元器件尽量靠近芯片引脚,尤其采样电阻走线尽量短,避免受干扰影响。同时注意大电流回路的电源过孔和地过孔孔径要足够大,且数量足够多,以提供足够的电流承载能力,不产生过大的压降。
电话:18923864027(同微信)
QQ:709211280
〈烜芯微/XXW〉专业制造二极管,三极管,MOS管,桥堆等,20年,工厂直销省20%,上万家电路电器生产企业选用,专业的工程师帮您稳定好每一批产品,如果您有遇到什么需要帮助解决的,可以直接联系下方的联系号码或加QQ/微信,由我们的销售经理给您精准的报价以及产品介绍

