过压保护电路
过压保护,是指被保护线路电压超过预定的最大值时,使电源断开或使受控设备电压降低的一种保护方式。
其作用是,若开关电源内部稳压环路出现故障或者由于用户操作不当引起输出电压超过设计阈值时,为保护后级用电设备防止损坏,将输出电压限定在安全值范围内。过压保护电路设计的两个方向。
一、使用集成芯片做过压保护电路设计
此类芯片一般不仅仅具有过压保护功能,多数还集成了欠压,过流等功能于一体。具体芯片使用使用方法可参看具体数据手册。
二、使用分立元器件搭
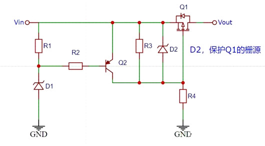
如下图 1 所示

电路实现原理如下:
当 Vin 电压输入正常范围时,稳压二极管 D1 没有被击穿,,未进入稳压状态。
流过电阻R1,R1的电流基本为0。三极管Q2的Vbe=0,此时Q2处于截止状态。
MOS管Q1的Vgs由电阻R3,R4分压决定,PMOS管导通,即电源正常工作。
当Vin输入大于正常输入电压,此时输入电压Vin>Vbr,稳压二极管被击穿,其上电压为Vbr。
三极管Q2导通,Vce≈0,因此Q1的Vgs≈0,mos管关闭,电源电路断开,从而实现过压保护。

注:
a、电路本身具有通用性,可以根据具体电路选择稳压二极管D1及R1的值,R1选取要注意,不能让流过D1的电流低于起稳定电流Iz,否则可能导致管子的稳定性能变差;
b、R3、R4要根据选取的mos管的Vgs来具体做调整,此处电路还有个风险,输入电压过大时可能会把mos管栅源击穿,可以考虑加一些防护,如上图 2 可做一些参考。
电话:18923864027(同微信)
QQ:709211280
〈烜芯微/XXW〉专业制造二极管,三极管,MOS管,桥堆等,20年,工厂直销省20%,上万家电路电器生产企业选用,专业的工程师帮您稳定好每一批产品,如果您有遇到什么需要帮助解决的,可以直接联系下方的联系号码或加QQ/微信,由我们的销售经理给您精准的报价以及产品介绍

