车载电源
随着社会生活水平的提高,我们对汽车的要求已经从简单的代步工具转化为了集娱乐、生活、办公等多功能的移动场所。如需完成以上生活、工作、娱乐任务,笔记本电脑等电子设备一定是不可或缺的。
电子移动设备一般采用220V/50Hz的工频正弦交流电,车上12V/24V的直流电蓄电池是无法直接为我们的移动电子设备供电的,所以出现了车载电源转换器,即逆变电源。
相较于市场较多的修正弦波逆变器,纯正弦波逆变器弥补了修正弦波逆变器连续性不好的缺点,具有安全性强,电源转化率高,控制方法简单的特点。
2020年Sun Jun Min设计了一款功率为500W,输入电压为直流20V,输出电压为交流220V/50Hz的逆变电源。经实验样机测试,其效率约为88%,具有噪声小、安全可靠等特点。

逆变电路总体结构设计框图
整体电路
主要参数
DC-DC升压电路+控制电路(推挽式):
蓄电池:VARTA 6-QW-6(580)-L
MOS管:VD>30V
整流二极管:DSEI30
主控芯片:TL494
DC-AC逆变电路+控制电路(全桥式):
MOS管:VD=600V,ID=10A
滤波电容:2.25μf/2.4mH
主控芯片:TDS2285
20M无源晶振
整流器1N4007
磁芯:EE55
光耦:TLP250
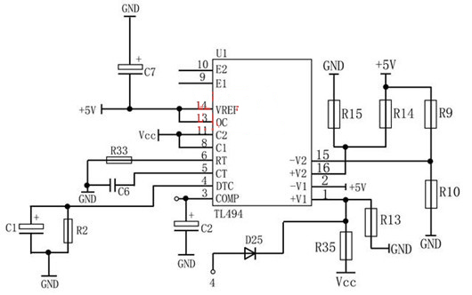
DC-DC升压电路

DC-DC升压主电路图
DC-DC高频升压部分采用推挽式拓扑结构。在DC-DC升压电路中,选用MOSFET作为开关器件,场效应管所需承受的最大电压约为30V,选型时MOS管的最大耐受电压应留有余量。

DC-DC PWM驱动电路
DC-DC升压控制电路采用PWM脉冲宽度调制技术,选用TL494做为主控芯片,其内部包含全部的脉冲宽度调制控制电路,是个集成了开关电源控制所需全部模块的芯片。
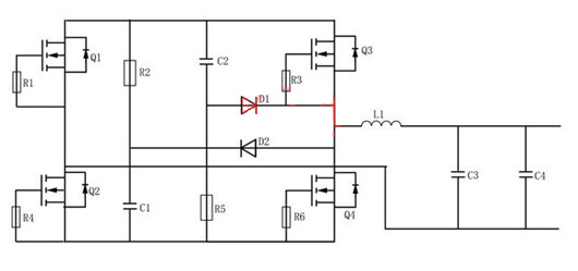
DC-AC逆变电路

DC-AC逆变电路原理图
DC-AC逆变电路的主回路采用的是全桥式结构,和开关管并联的二极管起到保护作用。

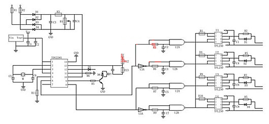
DC-AC SPWM驱动电路
逆变部分的控制电路采用TDS2285作为主控芯片,并采用了光耦芯片TLP250,增加了硬件电路的可靠性。
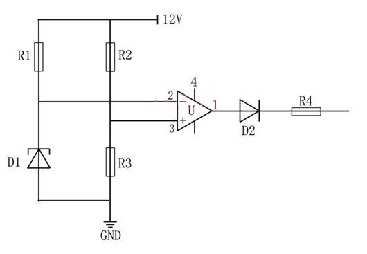
保护电路设计
为了保证电源的可靠性,其保护电路由输入防反接保护电路、输入过压保护电路和欠压保护电路组成。

输入反接保护电路

输入欠压保护

输入过压保护
电话:18923864027(同微信)
QQ:709211280
〈烜芯微/XXW〉专业制造二极管,三极管,MOS管,桥堆等,20年,工厂直销省20%,上万家电路电器生产企业选用,专业的工程师帮您稳定好每一批产品,如果您有遇到什么需要帮助解决的,可以直接联系下方的联系号码或加QQ/微信,由我们的销售经理给您精准的报价以及产品介绍

