MOS管负载开关电路-原理图:
简易MOS管开关电路,通过Switch_signa来控制通断(未加滤波)。

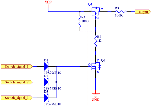
Q1:增强型PMOS ,源极S接输入,漏极D接输出(开路输出加上拉电阻)。若Vgs < Vgs(th),此处Vgs(th)为负值,PMOS导通,Vd = Vs = VCC。
Q2:增强型NMOS,漏极D接输入,源极S接输出。若Vgs > Vgs(th),此处Vgs(th)为正值,NMOS导通,Vd = Vs = 0V。
当Switch_signal为低电平,Vgs = Switch_signal = 0V,Vd = VCC,Q2截止,D - S(漏 级- 源级)之间近似开路(会有一定的漏电流),则Q1中Vs = Vg = VCC,则Vgs = 0 > Vgs(th),Q1截止,Vd = 0V。
当Switch_signal为高电平,Vgs = Switch_signal,Vd = Vs = 0V,Q2导通,D - S(漏 级- 源级)之间近似短路(会有一定的导通压降),则Q1中Vg = 0V,Vgs = -VCC < Vgs(th),则Q1导通,Vd = Vs = VCC。
多路信号控制通断(未加滤波)

当一个开关需要被多个单片机引脚控制时,需加二极管防止其它引脚被干扰。
如电池电压随使用的时间而不断下降,升压降压DC-DC使能控制(未加滤波,阻值、容值参数未改)

R3与R6分压检测,Q5中Vg = R6 / (R6 + R3) *VCC
当VCC为电池型电源时,随使用时间上升,电压会不断下降,
电源高电压时:
Q5:Vgs = R6 / (R6 + R3) *VCC > Vgs(th),Q5导通,Vd = Vs = 0V;
Q27:Vg = 0V,Vgs = 0V,Q27截止,Vd = VCC,Vs = 0V;OUT_2 = VCC,使能为1
Q4:Vs = Vg = VCC,Vgs = 0V,Q4截止,Vd = 0V。OUT_1 = 0V,使能为0
电源低电压时:
Q5:Vgs = R6 / (R6 + R3) *VCC < Vgs(th),Q5截止,Vd = R3/ (R6 + R3) *VCC
Q27:Vg = R3/ (R6 + R3) *VCC,Vgs = R3/ (R6 + R3) *VCC > Vgs(th),Q27导通,Vd = Vs = 0V;OUT_2 = 0,使能为0
Q4:Vs = VCC,Vgs = -VCC < Vgs(th),Q4导通,Vd = 0V。OUT_1 =VCC,使能为1。
〈烜芯微/XXW〉专业制造二极管,三极管,MOS管,桥堆等,20年,工厂直销省20%,上万家电路电器生产企业选用,专业的工程师帮您稳定好每一批产品,如果您有遇到什么需要帮助解决的,可以直接联系下方的联系号码或加QQ/微信,由我们的销售经理给您精准的报价以及产品介绍
〈烜芯微/XXW〉专业制造二极管,三极管,MOS管,桥堆等,20年,工厂直销省20%,上万家电路电器生产企业选用,专业的工程师帮您稳定好每一批产品,如果您有遇到什么需要帮助解决的,可以直接联系下方的联系号码或加QQ/微信,由我们的销售经理给您精准的报价以及产品介绍
联系号码:18923864027(同微信)
QQ:709211280

