极速快3

您好!欢迎光临极速快3品牌官网!

深圳市极速快3有限公司

ShenZhen XuanXinWei Technoligy Co.,Ltd
二极管、三极管、MOS管、桥堆

全国服务热线:18923864027

  • 热门关键词:
  • 桥堆
  • 场效应管
  • 三极管
  • 二极管
  • 场效应管三大作用,放大作用,恒流输出,开关导通介绍
    • 发布时间:2022-08-16 16:46:27
    • 来源:
    • 阅读次数:
    场效应管三大作用,放大作用,恒流输出,开关导通介绍
    场效应管作用:放大作用、恒流输出、开关导通
    1.放大电路
    场效应管具有输入阻抗高、低噪声等特点,因此经常作为多级放大电流的输入级,与三极管一样,根据输入、输出回路公共端选择不同,将场效应管放电电路分为共源、公漏、共栅三种状态,
    如下图是场效应管共源放大电路中: Rg是栅极电阻,将Rs压降加至栅极; Rd是漏极电阻,将漏极电流转换成漏极电压,并影响放大倍数Au ; Rs是源极电阻, 为栅极提供偏压;C3是旁路电容,消除Rs对交流信号的衰减。
    场效应管 放大作用 恒流输出 开关导通
    2.电流源电路
    恒流源在计量测试应用很广泛,如下图是主要是由场效应管组成的恒流源电路,这是可作为磁电式仪表调标尺工序。
    由于场效应管是电压型控制器件,它的栅极几乎不取电流,输入阻抗非常高,实要想获得较大恒流输出,并且精度提高可以采取基准源与比较器结合方法来获得所需要的效果。
    场效应管 放大作用 恒流输出 开关导通
    3、开关电路
    场效应管最重要的一个作用是作开关作用,作开关时候多数应用于各类电子负载控制、开关电源开关管,MOS管最显著的特性是开关特性好,对于NMOS来说,Vgs大于一定的值就会导通,适合用于源极接地时的情况,也就是所谓的低端驱动,只要栅极电压达到4V或10V就可以了。
    而对于PMOS来说,Vgs小于一定的值就会导通,适合用于源极接VCC时的情况,也就是高端驱动。
    但是,虽然PMOS可以很方便地用作高端驱动,但由于导通电阻大,价格贵,替换种类少等原因,在高端驱动中,通常还是使用NMOS。
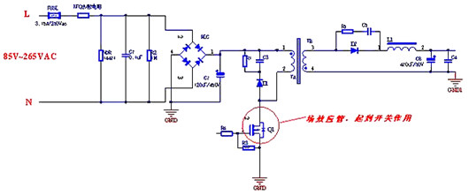
    如下图是某开关电源其中一部分电路图,在这里的Q1场效应管用作PWM调制器或开关稳压控制器的功率开关管。
    场效应管 放大作用 恒流输出 开关导通
    场效应管除了以上三大作用之外还可以用作可变电阻,实现压控电阻,另外,场效应管应用场合还有很多,例如高保真音响系统、防反接电路等。
    场效应管应用
    1.场效应管可应用于放大。由于场效应管放大器的输入阻抗很高,因此耦合电容可以容量较小,不必使用电解电容器。
    2.场效应管很高的输入阻抗非常适合作阻抗变换。常用于多级放大器的输入级作阻抗变换。
    3.场效应管可以用作可变电阻。
    4.场效应管可以方便地用作恒流源。
    5.场效应管可以用作电子开关。
    〈烜芯微/XXW〉专业制造二极管,三极管,MOS管,桥堆等,20年,工厂直销省20%,上万家电路电器生产企业选用,专业的工程师帮您稳定好每一批产品,如果您有遇到什么需要帮助解决的,可以直接联系下方的联系号码或加QQ/微信,由我们的销售经理给您精准的报价以及产品介绍
     
    联系号码:18923864027(同微信)
    QQ:709211280

    相关阅读
    79991cm德彩网 美彩国际7709 佰富彩采购大厅-欢迎您 名贯彩票-大发精准计划 88爱彩 - 欢迎您 美彩国际 - 欢迎您 德彩网 - 欢迎您 79991cm德彩网