逆变器由逆变电路、逻辑控制电路、滤波电路三大部分组成,主要包括输入接口、电压启动回路、MOS 开关管、PWM 控制器、直流变换回路、反馈回路、LC 振荡及输出回路、负载等部分。
控制电路控制整个系统的运行,逆变电路完成由直流电转换为交流电的功能,滤波电路用于滤除不需要的信号,逆变器的工作过程就是这样子的了。
其中逆变电路的工作还可以细化为:首先,振荡电路将直流电转换为交流电;其次,线圈升压将不规则交流电变为方波交流电;最后,整流使得交流电经由方波变为正弦波交流电。

逆变器电路(一)
变压器可选用一个 100W 机床控制变压器,将变压器铁芯拆开,再将次级线圈拆下来,并记录匝数,以便于计算每伏圈数。然后用φ1.35mm 的漆包线重新绕次级线圈,先绕一个 22V 的主线圈,在中间抽头,再用φ0.47 的漆包线绕两个 4V 的反馈线圈,线圈的层间用较厚的牛皮纸绝缘。
线圈绕好后插上铁芯,将两个 4V 次级分别和主线圈连在一起,注意头尾的别接反了。可通电测电压,如果 4V 线圈和主线圈连接后电压增加说明连接正确,反之就是错的,可换一下接头就可以了。

与 4V 线圈串联的两个电阻 R2、R3 可用电阻丝制作,可根据输出功率大小选择电阻的大小,一般为几欧姆,输出功率大时,电阻越小,偏流电阻用 1W300Ω的电阻,不接这个电阻也能工作,但由于管子的参数不一致有时不起振,最好接一个。
三极管的选择:每边用三只 3DD15 并联,共用六只管子,电路连接好后检查无错误,就可以通电调整了,接上蓄电池,找一个 100W 的白炽灯做负载,打开开关,灯泡应该能正常发光,如果不能正常发光,可减小基极的电阻,直到能正常发光为止,再接上彩电看能否正常启动,不能正常启动也是减小基极的电阻,调整完毕后就可以正常使用了。
逆变器电路(三)
主要由 MOS 场效应管,普通电源变压器构成。其输出功率取决于 MOS 场效应管和电源变压器的功率,免除了烦琐的变压器绕制,适合电子爱好者业余制作中采用。
电路图

逆变器电路(四)
这是一种性能优良的家用逆变电源电路图,材料易取,输出功率 150W. 本电路设计频率为 300Hz 左右,目的是缩小逆变变压器的体积、重量。输出波形方波。这款逆变电源可以用在停电时家庭照明,电子镇流器的日光灯,开关电源的家用电器等其他方面。

电容器 C1、C2 用涤纶电容,三极管 BG1-BG5 可以用 9013:40V0.1A0.5W;BG6-BG7 可以用场效应管 IRF150:100V40A150W0.055 欧姆。先不接功率管,测 A 点、B 点对地的电压,调整 R1 或 R2 使 A、B 两个点的电压要相同,这样才能输出的方波对称,静态电流也最少。
安装时要注意下列事项:BG6、BG7 的焊接,必须用接地良好的电烙铁或切断电源后再焊接。大电流要用直径 2.5MM 以上的粗导线连接,并且连线尽量短,电瓶电压 12V、容量 12AH 以上。功率管要加适当的散热片,例如用 100*100*3MM 铝板散热。如果你要增加功率,增加同型号的功率管并联使用,相应地增加变压器的功率。
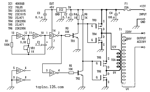
逆变器电路(五)
本逆变器输入端为汽车蓄电池(+12V,4.5Ah),输出端为工频方波电压(50Hz,220V)。其系统主电路和控制电路框图如图 1 所示,采用了典型的二级变换,即 DC/DC 变换和 DC/AC 逆变。
12V 直流电压通过推挽式变换逆变为高频方波,经高频升压变压器升压,再整流滤波得到一个稳定的约 320V 直流电压;然后再由桥式变换以方波逆变的方式,将稳定的直流电压逆变成有效值稍大于 220V 的方波电压,以驱动负载。
为保证系统的可靠运行,分别采集了 DC 高压侧电压信号、电流信号及蓄电池电压信号,送入 SG3525A,通过调整驱动脉冲的占空比或关断脉冲来实现电压调节、过流保护及欠压保护等功能。

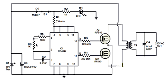
逆变器电路(六)
CD4047 是一种低功耗的 CMOS 非稳态 / 单稳态多谐振荡器 IC。在这里,它是连接生产 0.01S180 度相 IC 的引脚 10 和 11 两个脉冲序列作为一个非稳态多谐振荡器。
引脚 10 连接到 Q1 和 11 脚的大门是连接到 Q2 的栅极。电阻 R3 和 R4 防止装载各自的 MOSFET 的 IC。当第 10 脚是高第一季度进行电流流通过的上半部分占输出交流电压的正半的变压器的初级。当 11 脚高第二季度进行电流流通过在相反方向的变压器初级的下半部的,它的输出交流电压的负半帐户。

〈烜芯微/XXW〉专业制造二极管,三极管,MOS管,桥堆等,20年,工厂直销省20%,上万家电路电器生产企业选用,专业的工程师帮您稳定好每一批产品,如果您有遇到什么需要帮助解决的,可以直接联系下方的联系号码或加QQ/微信,由我们的销售经理给您精准的报价以及产品介绍
联系号码:18923864027(同微信)
QQ:709211280

