在电子设备中,稳压器是一个用来持续调节电源输出的装置或机制。电源器件中稳压器有许多种。但最主要考虑到 DC 到 DC 的转换,有两种稳压器:线性或开关。
线性稳压器使用阻性压降来调节输出,但也因此效率低下且以热能损失能量。而开关稳压器使用电感,二极管和电源开关来从电源转移到输出。
开关稳压器的种类
开关稳压器有三种:
1. 升压转化器(Boost 稳压器)
2. 降压转化器(Buck 稳压器)
3. 反激转换器(隔离稳压器)
Buck 和 Boost 稳压器之间的区别在于电感,二极管以及开关电路的摆放不一样。同时,Boost 稳压器中输出电压大于输入电压,但在 Buck 稳压器里,输出电压低于输入电压。Buck 拓扑阔时 buck 转换器是 SMPS 中最常用的基础拓扑结构。在我们将高电压转换为低输出电压时会经常用到。
除了这两个稳压器之外,还有一种稳压器在设计者间也很流行,那就是反激式稳压器或反激式转换器。这是一个多功能的拓扑结构,可以从单输出中生成多个输出。
不仅如此,反激式拓扑结构还可以让设计者同时改变输出的极性。比如,我们可以从单个转换器模块中生成+5V,+9V 和 -9V 的输出。而且这两种运用下转换效率都很高。
反激式转换器还有一个特点就是输入和输出端的电隔离。为什么我们需要隔离呢?在某些特殊情况下,为了最小化电源噪声,或处于安全相关的操作中,我们需要隔离操作,让输入源与输出源完全隔离开来。让我们来看看单个输出的反激式变换是如何运作的。
反激式变换器的基本电路
我们看了下图的单输出反激设计后,就知道如何自己搭建一个类似的电路了。

一个基础的反激式转换器需要一个开关,可以是一个 FET 或是一个晶体管,一个变压器,一个输出二极管,一个电容。
其中最主要的部分就是变压器。我们需要了解变压器的原理才能理解该电路的原理。
变压器最少由两个电感组成,一般被称为次级线圈和初级线圈,都是用线圈环绕在磁芯上的。磁芯决定了磁通量密度,对于两线圈间的电能传输至关重要。还有一个比较关键的就是变压器的相位,也就是初级线圈和次级线圈上面的点。
我们还可以看出 PWM 信号与三极管开关相连。这是基于开关关断的频率以及打开的时间。
在反激式稳压器中,一共有两种电路活动。一是开关打开阶段,其中变压器的初级充电,二是开关关断或是传输阶段,其中电能由初级转换到次级再到负载上。

如果我们假设开关已经被关断很长一段时间了,那么电流为 0,也没有电压。
在这个时候,如果开关打开,那么电流会增加,而电感会产生一个压降。该状态下,因为磁芯间通过的磁通量,电流会向次级线圈传输。
在次级线圈上,电压与初级线圈上的电压极性相同,但电压值成比例,比例恰好是两线圈的匝数比。因为是反向电压,所以二极管关断,而没有电流流经次级。如果电容在上个开关周期内充上了电的话,就会为负载提供输出电流。

下一阶段,开关断开,流经初级的电流减小。与之前阶段相同,初级电压会在次级生成相同极性的电压,电压值也成匝数比。因为是正向电压,所以,二极管导通,次级线圈将输出电流给电容和负载。电容在开关打开的阶段已经失去了所有的电荷,但此时又会重新充电。
在整个开关过程中,输入电源和输出电源之间没有任何电路连接,因此我们可以看出是变压器隔离了输入与输出。
根据开关导通和关断的时间可以分为两种模式。连续模式和非连续模式。
在连续模式下,初级充电之前,电流先归零,再如此往复。而在非连续模式下,下一周期在初级电感的电流归零时开始。
反激式转换器的效率
现在我们来看一下效率,也就是输出与输出功率的比值。
(Pout/Pin)x 100%
因为能量不能凭空生成也无法抹去,只能转换过来,大多数电能都以热能的形式消耗掉的。所以实际运用中并不存在理想情况。因此在选择稳压器的时候,效率也是一个关键因素。
而能量损耗的关键因素之一就是二极管。正向压降乘以电流都转换为了热能,因此降低了稳压电路的效率。与此同时,硅二极管的反向恢复损耗也会降低整体效率。
而解决这一问题最好的方法之一就是避免标准的恢复二极管,而使用肖特基二极管,因为后者有着很低的正向压降,也有着更好的反向恢复损耗。从另一角度来说,如果将开关转换成 MOSFET 的话,能在更小封装的情况下提升效率。
反激式变换器电路图以及工作原理
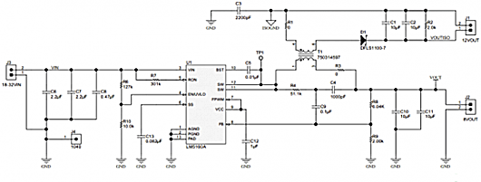
我们将使用 LM5160 来生成 12V 的隔离电压。
这是该电路的详细参数说明:
输入电压范围:18V-32V
隔离输出:12V
隔离负载电流范围:0mA-400mA
标准开关频率:300kHz
最大效率:88%

该原理图中使用了许多元件,但都不难理解。其中输入端的 C6,C7 和 C8 用于输入电源的滤波。而 R6 和 R10 则用于欠压锁定。R7 电阻用于开关导通。C13 为软启动电容。C5 为自举电容,用于栅极驱动的偏压。
R4,C4 和 C9 用于纹波过滤,而 R8 和 R9 则为 LM5160 的反馈引脚提供反馈电压,这两个电阻的值决定了输出电压。C10 和 C11 则用于初级的非隔离输出滤波。
而最关键的元器件是变压器 T1。这是一个两端都有一个 60uH 电感的耦合电感。
其参数如下:
匝数比:次级:初级=1.5:1
电感:60uH
饱和电流:840mA
初级直流电阻:0.071Ω
次级直流电阻:0.211Ω
频率:150kHz
C3 用于 EMI 稳定性。D1 为转换输出的正向二极管,C1 和 C2 是滤波电容,R2 则是最小启动负载。
 
〈烜芯微/XXW〉专业制造二极管,三极管,MOS管,桥堆等,20年,工厂直销省20%,上万家电路电器生产企业选用,专业的工程师帮您稳定好每一批产品,如果您有遇到什么需要帮助解决的,可以直接联系下方的联系号码或加QQ/微信,由我们的销售经理给您精准的报价以及产品介绍
联系号码:18923864027(同微信)
QQ:709211280
 
                                
