传统的隔离型反激式转换器的架构中,转换器的功率等级通常可达60W左右,通过调整变压器的匝数比,借助原边开关和可以将电源电压转换为输出电压。
有关输出电压的信息会通过反馈路径传输到原边的PWM发生器,以使该输出电压尽可能保持稳定。如果输出电压太高或太低,则将调整PWM发生器的占空比。

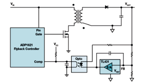
图1. 传统的带有光耦合器反馈路径的反激式控制器。
这种反馈路径会增加成本,占用电路板上的空间,并与变压器的隔离电压共同决定电路的最大隔离电压。光耦合器通常会老化,随着时间的推移其特性会改变,并且通常不适用于85°C以上的温度。
除光耦合器外,可使用第三个变压器绕组来提供有关输出电压状态的信息。可以基于此信息来调节输出电压。但是,这个额外的变压器绕组使变压器更加昂贵,并且输出电压的调节不是特别精确。
更好的替代方法是以替代器件取代光耦合器和光耦合器的副边控制模块。ADuM3190应运而生,它采用iCoupler?隔离技术,通过电感耦合(即无需光耦合器)跨过电隔离传输反馈信号。
但是,除此之外,还有另一种选择。一个特别简洁的解决方案是彻底消除分立式反馈路径。图2显示了无需分立式反馈回路的反激式转换器。
图2所示为一款适用的转换器IC,即ADI的LT8300,它可以通过从副边反激回原边的电压来识别是否需要以及如何调节PWM发生器产生的占空比。
该解决方案的优势是无需光耦合器或其他反馈电路。这样可以节省成本和空间。而且不会存在与反馈路径的最大隔离电压相关限制影响。
只要将所使用的变压器设计用于特定隔离电压,整个电路就可以在该最大隔离电压下工作。 此概念基于边界模式调节。这时,副边电流在每个周期内均降至零安培。
然后,可以测量反激回变压器原边绕组的输出电压,并将其用于原边调节。

图2. 反激式控制器无需分立式反馈路径,但可通过原边变压器绕组进行调节。
是否可以在指定应用中使用不带分立式反馈路径的此类电路,在很大程度上取决于所需的输出电压调节精度。该精度可以优于±1%,但偏差也可能更大,具体取决于应用。
输出电压可通过下式计算得出:

Rfb如图2所示。可以借助它调节输出电压。Nps是所用变压器的匝数比,Vf是副边反激二极管两端的压降。它通常与温度密切相关。
对于设置为较高值(例如12 V或24 V)的输出电压,温度对Vf的绝对影响较小。对于设置为3.3 V或更低的输出电压,温度对输出电压的影响非常大。
一些无光耦合器的系列产品内置温度校正功能,以补偿不同的整流二极管在不同温度下的压降。
为了使电压调节功能正常工作,通常还需要在输出端施加最小负载。在LT8300中,它约为最大可能负载的0.5%。
结论
反激式控制器不使用分立式反馈路径,但可以通过原边变压器绕组进行控制,从而简化了设计,并避免使用易失效的光耦合器。
〈烜芯微/XXW〉专业制造二极管,三极管,MOS管,桥堆等,20年,工厂直销省20%,上万家电路电器生产企业选用,专业的工程师帮您稳定好每一批产品,如果您有遇到什么需要帮助解决的,可以直接联系下方的联系号码或加QQ/微信,由我们的销售经理给您精准的报价以及产品介绍
联系号码:18923864027(同微信)
QQ:709211280

