极速快3

您好!欢迎光临极速快3品牌官网!

深圳市极速快3有限公司

ShenZhen XuanXinWei Technoligy Co.,Ltd
二极管、三极管、MOS管、桥堆

全国服务热线:18923864027

  • 热门关键词:
  • 桥堆
  • 场效应管
  • 三极管
  • 二极管
  • MOS管的快速开启与关闭,MOS管驱动电路设计介绍
    • 发布时间:2024-07-19 18:04:41
    • 来源:
    • 阅读次数:
    MOS管的快速开启与关闭,MOS管驱动电路设计介绍
    MOS管的source和drain是可以对调的,他们都是在P型backgate中形成的N型区。 在多数情况下,这个两个区是一样的,即使两端对调也不会影响器件的性能。 这样的器件被认为是对称的。 一般认为MOSFET(MOS管)是电压驱动的,不需要驱动电流。 然而,在MOS管的G极和S极之间有结电容存在,这个电容会让驱动MOS变的不那么简单。
    下图的3个电容为MOS管的结电容,电感为电路走线的寄生电感:
    MOS管 快速开启 关闭
    如果不考虑纹波、EMI和冲击电流等要求的话,MOS管开关速度越快越好。 因为开关时间越短,开关损耗越小,而在开关电源中开关损耗占总损耗的很大一部分,因此MOS管驱动电路的好坏直接决定了电源的效率。
    怎么做到MOS管的快速开启和关闭呢?
    对于一个MOS管,如果把GS之间的电压从0拉到管子的开启电压所用的时间越短,那么MOS管开启的速度就会越快。 与此类似,如果把MOS管的GS电压从开启电压降到0V的时间越短,那么MOS管关断的速度也就越快。
    由此我们可以知道,如果想在更短的时间内把GS电压拉高或者拉低,就要给MOS管栅极更大的瞬间驱动电流。
    大家常用的PWM芯片输出直接驱动MOS或者用三极管放大后再驱动MOS的方法,其实在瞬间驱动电流这块是有很大缺陷的。
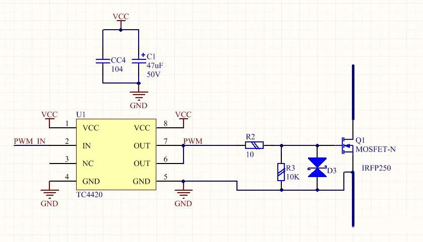
    比较好的方法是使用专用的MOSFET驱动芯片如TC4420来驱动MOS管,这类的芯片一般有很大的瞬间输出电流,而且还兼容TTL电平输入,MOSFET驱动芯片的内部结构如下:
    MOS管 快速开启 关闭
    MOS驱动电路设计需要注意的地方:
    因为驱动线路走线会有寄生电感,而寄生电感和MOS管的结电容会组成一个LC振荡电路,如果直接把驱动芯片的输出端接到MOS管栅极的话,在PWM波的上升下降沿会产生很大的震荡,导致MOS管急剧发热甚至爆炸,一般的解决方法是在栅极串联10欧左右的电阻,降低LC振荡电路的Q值,使震荡迅速衰减掉。
    因为MOS管栅极高输入阻抗的特性,一点点静电或者干扰都可能导致MOS管误导通,所以建议在MOS管G极和S极之间并联一个10K的电阻以降低输入阻抗。
    如果担心附近功率线路上的干扰耦合过来产生瞬间高压击穿MOS管的话,可以在GS之间再并联一个18V左右的TVS瞬态抑制二极管。
    TVS可以认为是一个反应速度很快的稳压管,其瞬间可以承受的功率高达几百至上千瓦,可以用来吸收瞬间的干扰脉冲。
    综上,MOS管驱动电路参考:
    MOS管 快速开启 关闭
    MOS管驱动电路的布线设计:
    MOS管 快速开启 关闭
    MOS管驱动线路的环路面积要尽可能小,否则可能会引入外来的电磁干扰。
    驱动芯片的旁路电容要尽量靠近驱动芯片的VCC和GND引脚,否则走线的电感会很大程度上影响芯片的瞬间输出电流。
    常见的MOS管驱动波形:
    MOS管 快速开启 关闭
    如果出现了这样圆不溜秋的波形就等着核爆吧。 有很大一部分时间管子都工作在线性区,损耗极其巨大。
    一般这种情况是布线太长电感太大,栅极电阻都救不了你,只能重新画板子。
    高频振铃严重的毁容方波: 
    MOS管 快速开启 关闭
    在上升下降沿震荡严重,这种情况管子一般瞬间死掉,跟上一个情况差不多,进线性区。
    原因也类似,主要是布线的问题。 又胖又圆的肥猪波。
    上升下降沿极其缓慢,这是因为阻抗不匹配导致的。
    芯片驱动能力太差或者栅极电阻太大。
    果断换大电流的驱动芯片,栅极电阻往小调调就OK了。
    打肿脸充正弦的生于方波他们家的三角波:
    MOS管 快速开启 关闭
    驱动电路阻抗超大发了,此乃管子必杀波,解决方法同上。
    MOS管 快速开启 关闭
    高低电平分明,电平这时候可以叫电平了,因为它平。 边沿陡峭,开关速度快,损耗很小,略有震荡,可以接受,管子进不了线性区,强迫症的话可以适当调大栅极电阻。
    〈烜芯微/XXW〉专业制造二极管,三极管,MOS管,桥堆等,20年,工厂直销省20%,上万家电路电器生产企业选用,专业的工程师帮您稳定好每一批产品,如果您有遇到什么需要帮助解决的,可以直接联系下方的联系号码或加QQ/微信,由我们的销售经理给您精准的报价以及产品介绍
     
    联系号码:18923864027(同微信)
    QQ:709211280

    相关阅读
    79991cm德彩网 美彩国际7709 佰富彩采购大厅-欢迎您 名贯彩票-大发精准计划 88爱彩 - 欢迎您 美彩国际 - 欢迎您 德彩网 - 欢迎您 79991cm德彩网