
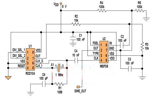
即利用RDD104可选的4各十进制CMOS除法器和一个MSFS5 开关电容滤波器来构建一个双芯片、失真率为0.2%的正弦波源。RDD104有两个引脚,可以从四个除法器divide-by-10、divide-by-100、divide-by-1000和divide-by-10k中选择一个。在引脚5连接外部时钟或带一个晶振,该器件就可使用。最大频率在5V直流电压下为1.5 MHz。
文中给出了方波-正弦波转换示意图。RDD104的引脚5和引脚6连接一个晶振以及一个10MΩ的电阻。引脚5还接有一个100pF的电容(C5)。MSFS5的输入电容,以及RDD104引脚6与MSFS5引脚4之间的连接具有与晶振引脚2相等的电容。由于DIV_SEL_1电平低,DIV_SEL_2电平高,所以选择100:1除法器。
MSFS5 是一个引脚可选的、七阶、低通/6端带通开关电容滤波器。这个具有8个引脚的IC可以用在Butterworth、Bessel或椭圆低通滤波器上,还可用于倍频程、1/3和1/6倍频程带通滤波器上。RDD104的Clock_Out交流耦合到MSFS5的时钟输入。设置MSFS5为1/6倍频程带通操作以实现在基频无衰减情况下方波谐波的最大衰减。可通过将FSEL和TYPE连接到VDD获得带通和1/6倍频程配置。设置滤波器为单电源运行,VDD为5V,VSS为0,GND通过2个电阻(R4和R5)连接到中间电源。用一个0.1μF的电容作为输入去耦。RDD104的输出通过两个10kΩ的电阻衰减,并交流耦合到MSFS5的滤波器输入端。
有了这样的配置,我们就可以得到一个10kHz、1Vrms的正弦波输出。在5V直流下的总电流消耗少于2mA,这使该解决方案很适用于便携式应用,在400 Hz~300k Hz带宽之间,THD等于0.2%(在AP Portable One Plus Access测试条件下测试)。
烜芯微专业制造二极管,三极管,MOS管,桥堆等20年,工厂直销省20%,4000家电路电器生产企业选用,专业的工程师帮您稳定好每一批产品,如果您有遇到什么需要帮助解决的,可以点击右边的工程师,或者点击销售经理给您精准的报价以及产品介绍
			烜芯微专业制造二极管,三极管,MOS管,桥堆等20年,工厂直销省20%,4000家电路电器生产企业选用,专业的工程师帮您稳定好每一批产品,如果您有遇到什么需要帮助解决的,可以点击右边的工程师,或者点击销售经理给您精准的报价以及产品介绍
 
                                
