随着科技的进步,电动汽车技术也得到了迅速的发展;相比内燃机汽车,电动汽车具有零排放、高能量效率、低噪声、低热辐射、易操纵和易维护等优点,将是未来汽车发展的方向,也是现行研究的热点。电动汽车的动力电池有如下三类:燃料电池、蓄电池和超级电容,而对于车载用电源,为达到较高功率和能量,超级电容往往采用多块单体串联的形式。但随着电容串级的提升,电池整体电压也随之提高,然而这样高峰值的电压引起的波动会带来强烈的电磁干扰,为电容组件的检测带来很大的困难。同时由于串联超级电容往往采用大电流充放电(通常在50A~150A之间),电压、电流变化十分迅速,这样迅速的充放电速度和幅度带来的噪音影响也是十分巨大。因此针对超级电容特殊的工作状况,本文给出了一种利用单片机设计的超级电容电池测试系统方案。
1.测试系统原理
超级电容管理系统可实现对超级电容工作电流和电压的实时采集,整体结构框图如图1所示。系统共由3个主要模块组成:现场电压、电流、采集与调理模块(即采集模块),信号隔离与MCU信号处理模块(即中央处理模块),电源管理模块。采集模块内,霍尔电压、霍尔电流传感器分别对超级电容电压和电流进行现场采集,采集信号经过仪用放大,然后转化为4mA~20mA电流信号并发送到中央处理模块。中央处理模块内,采集模块发送的4mA~20mA电流信号,经过电流电压变换后,再进行隔离放大、AD转换并送到MCU;MCU将数据处理后通过CAN接口传送到上位机;当检测到数据异常时MCU输出故障信号,以便工作人员能即时采取措施。电源管理模块为各功能模块提供稳定隔离的电压。增加RS232通信串口,以便MCU程序烧录。

图1 超级电容管理系统整体结构图
2.各主要模块的实现
本测试系统分别采用四块电路板,以实现三大功能模块——采集模块、中央处理模块和电源管理模块。即电压采集与初调理板、中央处理板以及电源板。下边着重介绍电压、电流采集模块和中央处理模块的实现。
2.1采集模块的实现
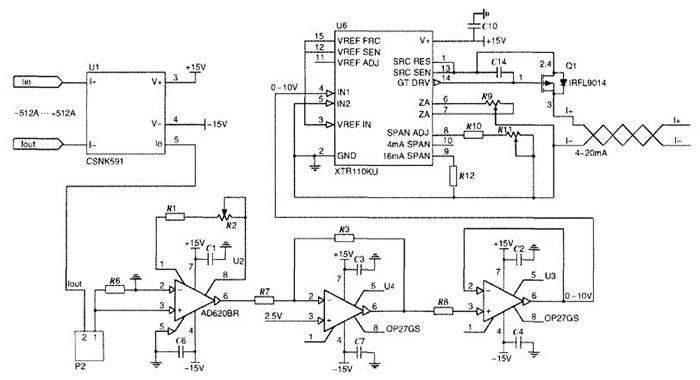
采集模块包括总线电流的采集、总线电压的采集两个部分,图2即为电流采集原理图。采用霍尔电流传感器隔离被测系统,比传统的基于电阻采样的电流分压电路精度高,安全性能好,抗干扰能力强。本文选用的是基于磁补偿原理的霍尔闭环电流传感器CSNK591,测量范围±1200A,线性精度达到0.1%,总体精度达到0.5%,响应速度小于1μs,完全满足了系统的要求。采集信号经精密电阻转变为电压信号,再由仪用放大器放大为±5V双极性电压信号。系统选用AD620BR仪用放大芯片,该芯片在增益较低时具有较大的共模抑制比(G=10时,共模抑制比最小为100dB),能较强地抑制由于温度、电磁噪声等因素引起的共模干扰。放大信号通过OP27GS芯片抬升至0~10V单极性信号,经过射极跟随器送至变送器XTR110KU,转为4mA~20mA的电流信号送到中央处理模块。之所以将采集信号转变为4mA~20mA电流信号,是考虑到与工业接口标准的统一,并且采用电流传输抗干扰能力强。

图2 电流采集模块原理图
总线电压的采集同样选用基于磁补偿原理的闭环霍尔电压传感器VSM025A,实现原理与电流采集相同。
2.2中央处理模块实现
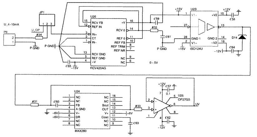
中央处理模块是测试系统的核心部分,包括MCU和AD单元、模拟信号二次调理单元、故障输出单元和CAN接口单元等,如图3所示。

图3 电压信号调理支路
采集模块输入的4mA~20mA电流信号首先经过模拟信号二次调理单元,进行信号的变送、隔离、滤波和放大。模拟信号的隔离方式很多,常用的方法为隔离放大器、线性光耦以及电压频率转化,其中隔离放大器和线性光耦隔离电压高,抗干扰能力强,线性度高,但线性光耦隔离线路复杂,需要调整的参数较多,并且当输入电压比较小时,线性度较差。本文选用的是高精度ISO124U隔离运算放大器完成输入模拟信号的隔离,隔离后的信号经5阶Butterworth低通滤波MAX280电路过滤高频干扰,随后通过一射极跟随器送出。
二次调理后的采集信号,经过12位高速AD7891送至MCU。MCU对数据进行处理并将数据通过CAN接口传送到上位机。单片机选用STC系列8位高速单片机STC89C58RD+。该单片机具有强抗干扰性,4kV快速脉冲干扰(EFT)和高抗静电(ESD),可通过6000V静电,很好地满足了超级电容高电压大电流的工作环境。该单片机可实现6时钟模式,在本系统采用24M晶振情况下,单片机工作频率可达到4MIPS,相当于普通51系列单片机运行速度的4倍。
另外,测试系统设置3通道故障诊断输出,能显示欠压、过压、过流等状态。测试系统与上位机采用抗干扰能力强、稳定性好的CAN通信方式,保证测试系统送入上位机数据的可靠性。
实际系统有模拟±15V,数字±5V,模拟±12V供电需求,电源管理模块在提供系统各部分所需电压的同时,进行模拟、数字电路隔离,从而避免两类电压互相影响。各部分电源入口都增加了TVS保护,防止浪涌电压对系统的损坏。同时在诸多电源入口处设置相应的滤波电路,如在AD供电入口处增加了π形滤波电路,较好地消除电源信号对所供电路的干扰。
而且外部连线均采用屏蔽线,能较强地屏蔽线路传输中的电磁干扰。所有电流板使用型材铝盒包装,采用标准航空接头与外界联线,这样在保护电路板的同时隔离外界磁场。
3.测试内容
实验选定以70A和150A两种模式对两组串联的超级电容组件进行充放电测试。首先,对电容进行恒流充电,当总线电压达到300V时,转为恒压充电,当总线电流降低到10A时进行70A恒流放电,如此循环测试5个周期。
4.实验结果
图4、图5、图6给出了两种情况下的测试曲线对比。其中,图4表示70A和150A两种标准测试情况下,电流的变化曲线。图5、图6表示两种情况下,电压曲线特性。可以看出两者的匹配程度很好。电压测试精度高于电流测试精度,这是由于一方面充放电系统本身电压比电流控制精度要高,另一方面电流传感器安置在电容箱体内并且紧靠单体电容,电容充放电时产生的噪声干扰比较严重。同时,霍尔电流传感器孔径较大,穿过电流总线后仍有一定空隙,在一定程度上影响了测试精度。对比各组电流曲线,可以看出随着电流的增大,测试结果的相对误差减小,但绝对误差保持一致,不超过3A。

图4 70A与150A充放电电流测试对比曲线

图5 70A充放电电压测试对比曲线

图6 150A充放电电压测试对比曲线
总结
以上就是基于单片机的车载超级电容测试系统设计介绍了。该系统采用基于磁补偿原理的霍尔闭环电流、电压传感器采集总线信号,以抗高压脉冲干扰的STC51高速单片机进行信号处理,并采用仪用放大、电流传输、模拟信号隔离、5阶低通滤波等措施,尽可能地减少信号传输过程的噪音。通过对超级电容组件充放电测试,表明本系统具有抗干扰能力强、检测精度高等优点,能很好的满足车载超级电容高电压大电流环境下的测试要求。
电话:18923864027(同微信)
QQ:709211280
〈烜芯微/XXW〉专业制造二极管,三极管,MOS管,桥堆等,20年,工厂直销省20%,上万家电路电器生产企业选用,专业的工程师帮您稳定好每一批产品,如果您有遇到什么需要帮助解决的,可以直接联系下方的联系号码或加QQ/微信,由我们的销售经理给您精准的报价以及产品介绍

