半导体制造商生产各种运算放大器IC。一些针对高速进行了优化,其他针对高精度进行了优化;一些使用双极结型晶体管,另一些使用场效应晶体管;大多数是电压反馈型的,但有些是为电流反馈而设计的。因此,现代运算放大器的原理图存在无数种变化,而且,我们无权使用这些原理图。这就是为什么研究741运算放大器很有意义的原因。
741于1968年首次推出。它是一种基于BJT的设备,已成为第一批高性能,用户友好型运算放大器之一,具有近乎传奇的地位。尽管741不再是最先进的设备,但仍然可以很好地介绍运算放大器设计的基本原理。

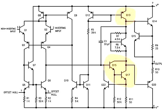
这是德州仪器(ti)的LM741数据表中提供的示意图。
三阶段建筑分析诸如741电路之类的电路时,我们要做的第一件事是将原理图划分为多个阶段,即将电路划分为具有相干功能的子电路,并与其他子电路一起工作以创建设备的整体功能。
741体现了一种直观而有效的架构,这将是许多放大器系统设计的良好起点。它由输入级,中间级和输出级组成。
运算放大器输入级输入级接受两个输入信号,并将它们转换为单端信号,然后传送到中间级。

晶体管Q3和Q4形成差分对,这就是为什么我们说运算放大器具有差分输入级。输入信号被差分放大,而不是独立的信号。
如您所见,运算放大器的输入端子直接连接到双极结型晶体管的基极。这导致非常低的输入电流。差分对具有一个有源负载,并产生一个单端输出信号(在Q6的集电极处),该信号成为下一级的输入。
中级运算放大器阶段中间级包括三个晶体管(Q15,Q17,Q13),其目的是大大增加信号的幅度。换句话说,这是一个高收益阶段。

从输入级接收输出信号的晶体管(Q15)被配置为发射极跟随器(提供高输入阻抗),并且该发射极跟随器的输出被传送到配置为公共端的晶体管(Q17),发射极放大器(提供高增益);输出信号来自该晶体管的集电极。
该共射极放大器的负载是充当电流源的晶体管(Q13);因此,输入级和中间级都受益于使用有源负载。(如果您想了解为什么有源负载均优于电阻负载,请参阅这篇文章和它的续集。)
您可能已经注意到,中间级包括一个电容器(C1)。这实际上是一个非常重要的组成部分。它被称为补偿电容器,借助米勒效应,它极大地改变了运算放大器的频率响应。有关更多信息,请参阅AAC关于运算放大器频率补偿的文章。
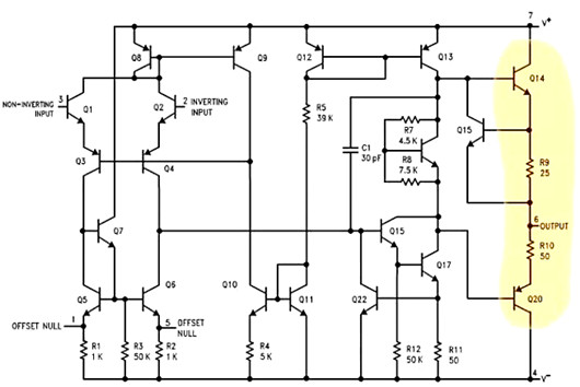
运算放大器输出级此时,我们已经对输入信号进行了差分放大,将它们转换为单端电压,施加了高增益,并有益地修改了放大器的频率响应。现在我们需要在信号传递到输出端子之前对其进行缓冲。
“缓冲器”一词表示电路提供低输出阻抗和良好的电流驱动能力,而741通过AB类输出级实现这些特性。AB类输出配置将B类配置的高效率与A类配置的低失真结合在一起。

摘要
标准的运算放大器架构由三个相互连接的子电路组成:差分输入级,高增益级和输出级。
741运算放大器的输入级具有一个差分对和一个有源负载。
高增益级包括一个射极跟随器,一个有源负载的共射极放大器和一个补偿电容器。
输出级是AB类放大器。
〈烜芯微/XXW〉专业制造二极管,三极管,MOS管,桥堆等,20年,工厂直销省20%,上万家电路电器生产企业选用,专业的工程师帮您稳定好每一批产品,如果您有遇到什么需要帮助解决的,可以直接联系下方的联系号码或加QQ/微信,由我们的销售经理给您精准的报价以及产品介绍
联系号码:18923864027(同微信)
QQ:709211280

