外置和内置电源切换
本文讲解的是“外置USB供电与内置锂电池供电的自动切换电路”,所以先把电路中不相关的电路隐藏。
也就是隐藏锂电池充电管理、电源滤波等电路:

隐藏后变成这样:

这一下子,电路变得好简单,实现电源切换的功能,竟然只需要一个二极管、一个MOS管、一个电阻!
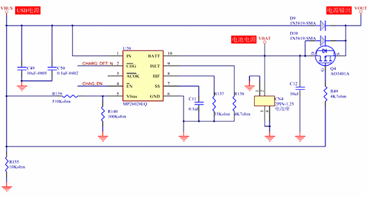
一、电路说明
将上述的“外置USB供电与内置锂电池供电自动切换电路”整理一下:

功能逻辑是这样的:
1、当插着USB电源时,由外置的USB电源供电,即VBUS对VOUT供电。
2、当拔掉USB电源时,切换为由内置的锂电池供电,即VBAT对VOUT供电。
3、当重新插入USB电源时,切换为由外置的USB电源供电,即VBUS对VOUT供电。
二、原理分析
假设VBUS的电压为5V,VBAT的电压为3.7V,下面开始分析。
1、当插着USB电源时:
VBUS通过肖特基二极管D9到达VOUT。

肖特基二极管的导通压降约为0.3V,USB电压VBUS = 5V,所以:
VOUT = 5V - 0.3V = 4.7V
由于VBAT为3.7V,MOS管Q4的s极为4.7V,g极为5V,由此可知:
Vgs = 5V - 4.7V = 0.3V > 0
所以MOS管处于不导通状态,同时其体二极管也是反向截止。
由于电阻R155的存在,会浪费一些功耗,流过R155的电流为:
5V / 10Kohm = 0.5mA
2、当拔掉USB电源时:
VBUS的电压会从5V开始往下降,电阻R155起到给VBUS放电的作用。
VBUS的电压需要快速下降,因为如果下降慢了,会导致MOS管Q4打开变慢,也就不能很快地切换为电池VBAT供电。
如下图,假设VBUS缓慢下降到4.9V,即MOS管Q4的g极为4.9V。
电池电压VBAT通过MOS管Q4的体二极管后降低了约0.7V,变为3V,即MOS管的Vgs电压为:
4.9V - 3V = 1.9V > 0
MOS管仍然不导通,VOUT的供电没有完全切换为VBAT。

假设VBUS已经下降为1V,如下图。
则Vgs = 1V - 3V = -2V,MOS管已经逐渐打开。

最终,VBUS会降到0V,MOS管也会完全打开,VOUT切换为用VBAT供电,VOUT电压变为3.7V:

VBUS接的滤波电容会令其电压下降缓慢,如果发现VBUS的电压下降过慢,可以减小R155的阻值。但是这样会导致在插入USB电源时,流过R155的电流变大,增加了无谓的功耗。
所以R155的阻值不能过大也不能过小,需根据实际调试的效果来决定。
3、当重新插入USB电源时:
如下图,MOS管Q4的Vgs = 5V - 4.7V > 0,MOS管不导通,并且其体二极管也是反向偏置。
VOUT切换为用VBUS供电,Vout电压变为4.7V。

三、性能提升
在拔掉USB电源的瞬间,有没有可能MOS管Q4来不及打开,导致VBAT的电压没有及时切过来?是有可能的。
MOS管Q4没有快速打开,VBAT供电不能及时续上来,会导致VOUT电压下降过多,VOUT的负载电路就可能工作异常。如果电路的负载较重,拉取的电流较大,尤其容易出现在供电电源切换时VOUT电压下降过多的问题。怎么办呢?
1、可以加快MOS管打开导通的速度。方法是减小VBUS的滤波电容的容值,减小电阻R155的阻值,这都是让VBUS快速掉电,从而让Vgs快点到达令MOS管完全打开的电压。
2、在VOUT增加滤波电容,但是效果不怎么明显。
3、这是重点!可以给MOS管并联一个肖特基二极管D1,如下图所示:

该肖特基二极管D1的正向导通压降约为0.3V,比MOS管的体二极管要小。在MOS管完全打开之前,VBAT通过肖特基二极管D1对VOUT进行供电,可以缓解VOUT电压下降过多的问题。
〈烜芯微/XXW〉专业制造二极管,三极管,MOS管,桥堆等,20年,工厂直销省20%,上万家电路电器生产企业选用,专业的工程师帮您稳定好每一批产品,如果您有遇到什么需要帮助解决的,可以直接联系下方的联系号码或加QQ/微信,由我们的销售经理给您精准的报价以及产品介绍
联系号码:18923864027(同微信)
QQ:709211280

