开关电源环路补偿设计
一、环路补偿设计概述
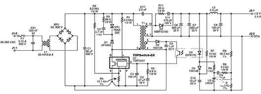
环路补偿设计是开关电源设计中的关键环节,它直接影响到电源的稳定性和动态响应性能。本文以一个典型的 Topswitch 电源为例,详细讲解环路补偿设计的具体步骤和方法。

该电源具有宽范围输入电压适应能力,能够稳定输出 12V/2.5A 的电力,广泛适用于各种电子设备。

该电源具有宽范围输入电压适应能力,能够稳定输出 12V/2.5A 的电力,广泛适用于各种电子设备。
二、电源反馈环路分析

其开环传递函数为:


其开环传递函数为:

该 Topswitch 电源的反馈环路由多个关键部分构成,包括功率部分传递函数(KPwr)、输出 LC 滤波部分传递函数(KLC)、反馈分压部分传递函数(KFb)、反馈补偿部分和光耦部分传递函数(Kea)以及调制器部分传递函数(KMod)。在进行环路补偿设计之前,需要先计算出 K1 = KMod × KPwr × KLC × KFb 的频率特性,依据实际应用场景确定设计目标 KEa,然后通过精心设计 TL431 的补偿网络来达成 KEa 的要求。
在本设计中,由于上分压电阻直接连接到 431 基准端,所以 Kfb = 1,简化了部分计算过程。


三、补偿部分设计
(一)确定目标带宽
首先需要确定目标带宽。在 Topswitch 设计的反激电源中,目标带宽不仅要受到一般反激电源的几个限制(如带宽要小于开关频率的 1/2、右半平面零点的 1/4、运放增益限制以及输出电容类型的选择等),还要受到内部 7kHz 极点的限制,通常不能过高,约在 1 - 2kHz 范围内较为合适。
(二)设计补偿网络
在确定目标带宽后,设计补偿部分,确保在目标带宽时相位裕量大于 45°,以保证环路的稳定性。幅值裕度在大多数补偿方式下都能自动满足,所以设计时一般无需特别考虑。
补偿部分只有一个极点和零点,它们与 Topswitch 内部的 7kHz 极点共同组成了一个 π 型补偿网络。7kHz 极点的作用是抵消输出滤波电容零点,从而有效衰减噪音和开关纹波的干扰。
(三)TL431 部分小信号传递函数


由于 TL431 使用输出供电,其传递函数具有一个在原点的极点和一个零点。

R6 和 R9 的阻值大小决定了增益,其中 R9 的阻值由零点的位置确定,因此整个增益的大小主要由调整 R6 来确定。CTR 为光耦 PC817C 的实测电流传输比。

R6 和 R9 的阻值大小决定了增益,其中 R9 的阻值由零点的位置确定,因此整个增益的大小主要由调整 R6 来确定。CTR 为光耦 PC817C 的实测电流传输比。
四、总开环响应计算与结果分析


整个环路的开环增益是 K1 和 KEa 的乘积,也就是两部分的增益和相位的代数和。经过详细计算,最终得到交越频率为 1.16kHz,相位裕量为 66.5°,完全满足环路稳定的严格要求。这意味着电源在面对负载变化和输入电压波动时,能够迅速做出响应并保持输出电压的稳定,为电子设备提供可靠的电力支持。
〈烜芯微/XXW〉专业制造二极管,三极管,MOS管,桥堆等,20年,工厂直销省20%,上万家电路电器生产企业选用,专业的工程师帮您稳定好每一批产品,如果您有遇到什么需要帮助解决的,可以直接联系下方的联系号码或加QQ/微信,由我们的销售经理给您精准的报价以及产品介绍
联系号码:18923864027(同微信)
QQ:709211280

