LDO与DC-DC转换器深度解析
在电源管理领域,LDO和DC-DC转换器凭借各自独特的性能和优势,广泛应用于各类电子系统中。它们在工作原理、应用场景、效率、输出纹波、负载响应速度以及电路复杂性等方面存在诸多区别,深入了解这些差异有助于我们在实际应用中做出明智的选择。
一、工作原理与拓扑结构
LDO(低压差线性稳压器)通过调整电路管的阻抗变化维持输出电压稳定。其借助负反馈系统调控PMOS管的G极电压,进而控制输出电流和电压,达成稳压目标。LDO的内部结构涵盖基准参考电压源、误差放大器、分压取样电阻(构成反馈网络)以及调整元件。普通线性稳压器输入电压需显著高于输出电压才能工作,而LDO仅需输入比输出高1~2V即可,这主要得益于其内部采用PMOS管,它是电压驱动,无需电流,大幅降低LDO自身电流消耗,且PMOS管导通内阻小,导通压降低。
DC-DC转换器则是一种在直流电路中将一个电压值的电能转换为另一电压值的电能转换装置,具备BUCK(降压)、BOOST(升压)、BUCK/BOOST(升降压)等多种类型。它通过开关方式实现电压转换,拓扑结构丰富多样。
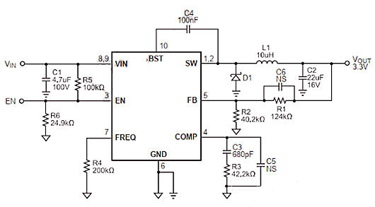
二、电路组成
现代LDO集成度高,通常仅需2个电容(一般为2个1μF)和一个LDO芯片即可构成完整电路,设计极为简洁。


DC-DC转换器的典型电路以BUCK电路为例,包括输入输出电容、FREQ频率设置、EN使能管脚、FB反馈电阻、SW上加续流二极管和电感、BST电容、COMP频率补偿等元件。


三、特点对比
LDO特点
外围电路简单且成本低,应用设计只需在输入、输出端加上滤波电容,或在输出端增加并联电阻作假负载,无需其他复杂外围器件,芯片价格也相对便宜。
噪声低、纹波小,其线性调节原理不会产生开关噪声,输出电压纹波小,适合对电源噪声敏感的电路。
效率较低,应用中要注意输入与输出电压差不能过大,否则效率和温升问题显著。效率计算公式为η=Vout/Vin×100%。
DC-DC特点
效率高、输入电压范围宽、支持大电流输出。相比LDO,DC-DC输入电压范围宽泛,功耗低,效率可达90%以上,支持降压、升压、反相等变换,还能实现输入输出端隔离,且可提供大电流输出。
纹波较大、开关噪声大,电路设计复杂,成本相对较高,输入输出存在较大延时。
四、LDO与DC-DC区别总结
外围器件与成本:LDO外围器件少、电路简单、成本低;DC-DC外围器件多、电路复杂、成本高。
负载响应与纹波:LDO负载响应快、输出纹波小;DC-DC负载响应相对较慢、输出纹波大。
效率与压差:LDO效率低、输入输出压差不宜过大;DC-DC效率高、输入电压范围宽泛。
变换功能:LDO只能降压;DC-DC支持降压和升压。
输出电流:LDO输出电流有限,通常最高几安培;DC-DC输出电流高、功率大。
噪声表现:LDO噪声小;DC-DC开关噪声大,部分应用会在其后端接LDO以提高精度。
调节方式:LDO分为可调和固定型;DC-DC一般都是可调型,通过FB反馈电阻调节。
五、应用场景
LDO适用于便携式设备和低功耗系统等对电路简单性、低成本以及低噪声有要求的场景,如手机、平板电脑等消费电子产品中的部分电源管理环节。而DC-DC转换器则广泛应用于工业自动化、电力控制等领域,这些领域对电源效率、输入电压范围适应性以及大电流输出能力要求较高,例如在工业电机驱动、通信基站电源等系统中发挥着关键作用。
〈烜芯微/XXW〉专业制造二极管,三极管,MOS管,桥堆等,20年,工厂直销省20%,上万家电路电器生产企业选用,专业的工程师帮您稳定好每一批产品,如果您有遇到什么需要帮助解决的,可以直接联系下方的联系号码或加QQ/微信,由我们的销售经理给您精准的报价以及产品介绍
联系号码:18923864027(同微信)
QQ:709211280

